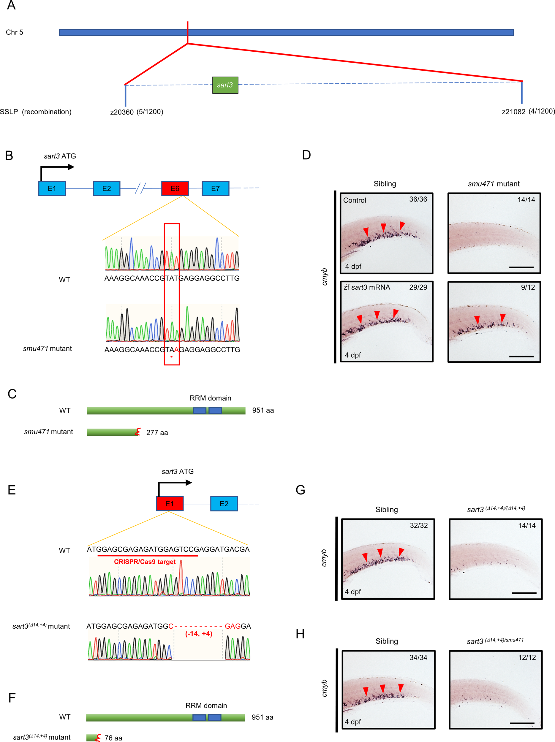
Fig. 2: sart3 is the causative gene of the zebrafish smu471 mutation.

A Genetic map of the candidate region on chromosome 5 (Chr 5) located between two SSLP markers, z20360 (5 recombinants in 1200 smu471 mutants) and z21082 (4 recombinants in 1200 smu471 mutants). There are twenty candidate genes in this mapped region. B, C Sequencing of the candidate gene cDNAs showed a transition of T to A at sart3 exon 6, which predicted a stop codon (B) and truncated Sart3 protein (C). D Rescue assay. Zebrafish sart3 mRNA (zf sart3 mRNA) overexpression restored defective cmyb expression in smu471 mutants. E A 14-bp deletion and 4-bp addition in sart3 exon 1 were identified in CRISPR/Cas9 generated mutants. Sequence underlined in red indicates the CRISPR/Cas9 target in sart3. F Premature Sart3 protein generated by the sart3(Δ14,+4) mutant. G cmyb+ signals decreased in 4 dpf sart3(Δ14,+4) mutants. H cmyb + signals decreased in the 4 dpf bi-allelic sart3(Δ14,+4)/smu471 mutants. The red arrowheads indicate the cmyb signals. Scale bars: 200 µm.