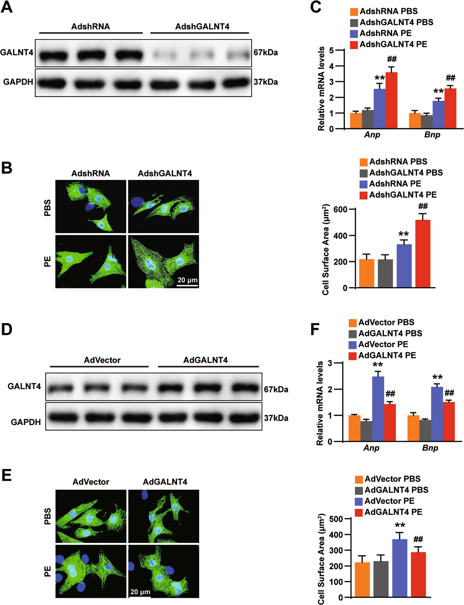
Fig. 2: GALNT4 suppresses PE-induced cardiomyocytes hypertrophy.
From: Role of GALNT4 in protecting against cardiac hypertrophy through ASK1 signaling pathway

A The overexpression of GALNT4 was verified by western blotting of cardiomyocytes (n = 3 independent experiments). B Immunofluorescence staining images of NRCMS treated with AdshGALNT4 or AdshRNA after treatment with PE or PBS in each group (n = 30-40 cells). C Changes in cardiac hypertrophy markers were assessed after treatment with PE or PBS by real-time PCR (n = 3 independent experiments). D GALNT4 protein levels after transduction with AdGALNT4 and control (n = 3 independent experiments). E Immunofluorescence staining images of cells infected with AdGALNT4 or AdVector and treated with PE or PBS (n = 30-40 cells). F The level of cardiac hypertrophy markers in NCRMs was detected by real-time PCR (n = 3 independent experiments). **p < 0.01 vs. AdshRNA PBS or AdVector PBS, ##p < 0.01 vs. AdshRNA PE or AdVector PE.