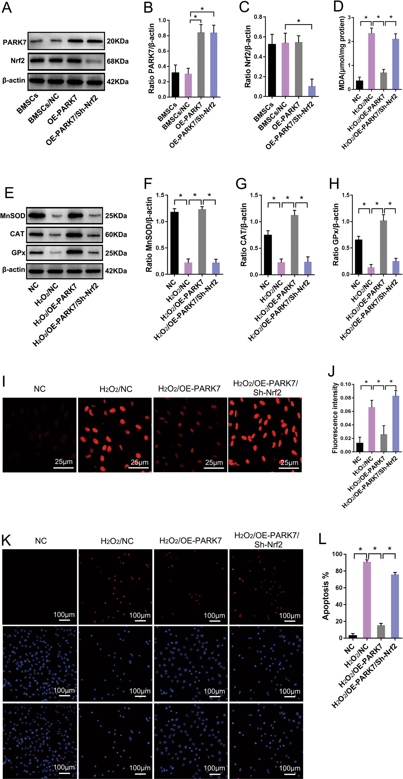
Fig. 3: PARK7 protects BMSCs from oxidative stress by regulating the Nrf2 signaling pathway.

After BMSCs were transfected with the PARK7 overexpression or Nrf2 interfering lentivirus. A Immunoblot analysis of PARK7 and Nrf2 protein expression in BMSCs (n = 5). B Quantification of PARK7 expression is shown in A (n = 5). C Quantification of Nrf2 expression is shown in A (n = 5). After PARK7 or Nrf2 expression was successfully up or downregulated in BMSCs, BMSCs were treated with H2O2 to simulate oxidative stress. D Detection of MDA levels using thiobarbituric acid (n = 6). E Immunoblot analysis of MnSOD, CAT, and GPx protein expression in BMSCs (n = 3). F Quantification of MnSOD expression is shown in E (n = 3). G Quantification of CAT expression is shown in E (n = 3). H Quantification of GPx expression is shown in E (n = 3). I Detection of ROS levels using DHE (n = 5). J Quantification of ROS levels is shown in I (n = 5). K Analysis of apoptosis levels using TUNEL/DAPI staining (n = 5). L Quantification of TUNEL-positive signal in BMSCs is shown in K (n = 5). All data are represented as mean ± SD. *P < 0.05. Differences were tested using one-way ANOVA with Tukey’s post hoc test (B–D, F–H, J, L).