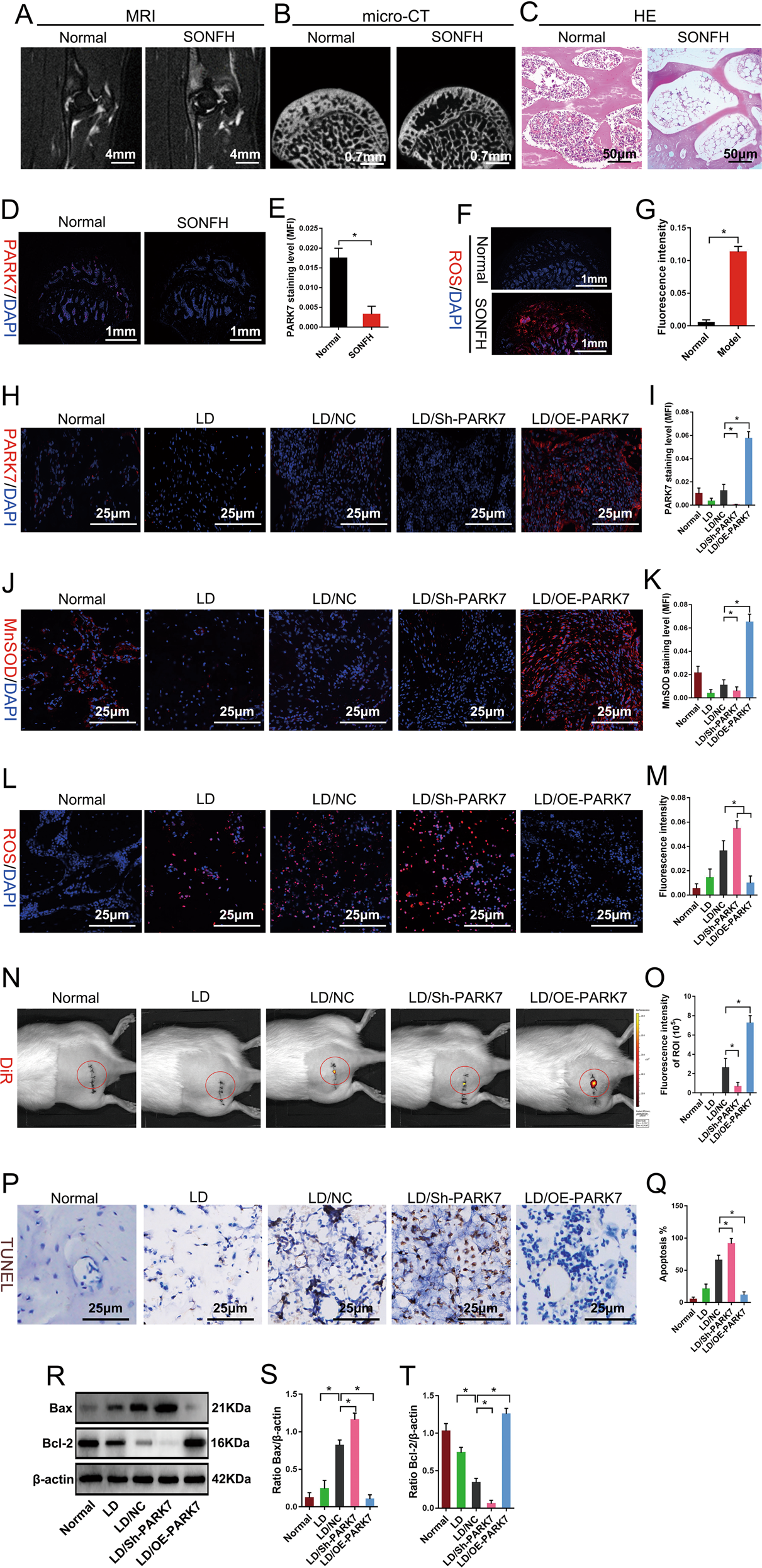
Fig. 5: PARK7 promotes BMSC survival in the oxidative stress microenvironment of the femoral head necrotic area.

At 6 weeks after the establishment of the early-SONFH model using treatment with methylprednisolone. A MRI assessment of osteonecrosis (n = 6). B Micro-CT assessment of osteonecrosis (n = 6). C HE staining of osteonecrotic areas (n = 6). D Expression level of PARK7 in the necrotic area of femoral head was detected by immunofluorescence labeling (n = 6). E Quantification of PARK7 expression levels is shown in D (n = 6). F The level of ROS in the necrotic area of femoral head was detected by DHE staining (n = 6). G Quantification of ROS levels is shown in F (n = 6). At 48 h after BMSC transplantation, H Expression level of PARK7 in the transplanted area was detected using immunofluorescence labeling (n = 6). LD lesion debridement. I Quantification of PARK7 expression levels are shown in H (n = 6). J Expression level of MnSOD in the transplanted area was detected using immunofluorescence labeling (n = 6). K Quantification of MnSOD expression levels is shown in J (n = 6). L Level of ROS in the transplanted area was detected using DHE staining (n = 6). M Quantification of ROS levels is shown in L (n = 6). N Live-animal imaging shows DiR fluorescence intensity in the transplanted area (n = 6). O Quantification of DiR fluorescence intensity is shown in N (n = 6). P Detection of BMSC apoptosis in the transplanted area using TUNEL staining (n = 6). Q Quantification of TUNEL-positive signal in BMSCs is shown in P (n = 6). R Immunoblot analysis of Bax and Bcl-2 protein expression in the transplanted area (n = 5). Bcl-2 B-cell lymphoma 2, Bax Bcl-2-associated X protein. S Quantification of Bax expression is shown in R (n = 5). T Quantification of Bcl-2 expression is shown in R (n = 5). All data are represented as mean ± SD. *P < 0.05. A two-tailed unpaired Student’s t test was used for comparative analyses involving two groups (E, G). One-way ANOVA with Tukey’s post hoc test was used for analyses involving more than two groups (I, K, M, O, Q, S, T).