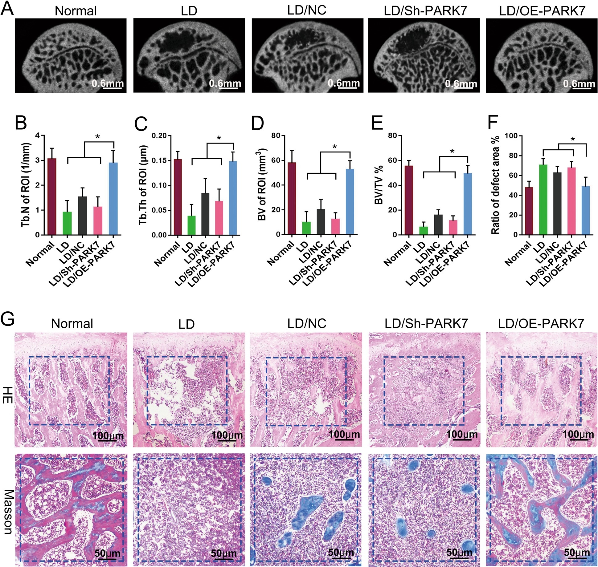
Fig. 6: PARK7 promotes repair in early-stage SONFH by enhancing resistance to stress-induced apoptosis in BMSCs.

At 12 weeks after BMSC transplantation. A Representative micro-CT images showing osteogenesis in the transplanted area (n = 6). B Quantification of Tb.N in the transplanted area is shown in A (n = 6). Tb.N number of trabeculae. C Quantification of Tb.Th in the transplanted area is shown in A (n = 6). Tb.Th trabecular thickness. D Quantification of BV in the transplanted area is shown in A (n = 6). BV bone volume. E Quantification of BV/TV in the transplanted area is shown in A (n = 6). TV tissue volume. F Quantification of defect area is shown in A (n = 6). G HE and Masson trichrome staining were used to evaluate the repair of bone defects (n = 6). All data are represented as mean ± SD. *P < 0.05. Differences were tested using one-way ANOVA with Tukey’s post hoc test (B–F).