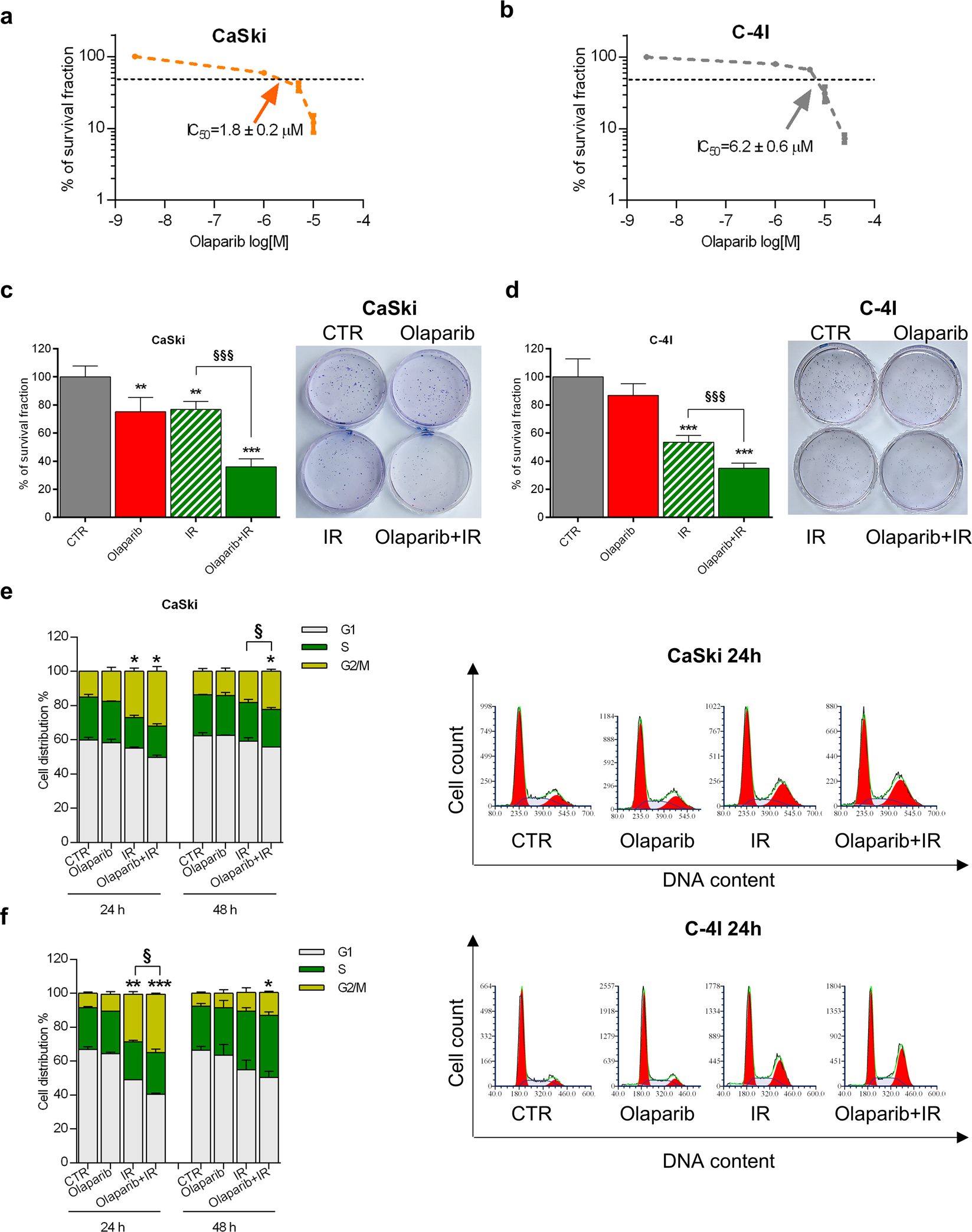
Fig. 3: Olaparib sensitizes radioresistant cervical cancer cells.

Clonogenic survival of CaSki (a) and C-4I (b) cells treated with Olaparib. Arrows indicate the IC50 value for each cell line (mean ± SEM). Clonogenic survival fractions of CaSki (c) and C-4I (d) cells treated with Olaparib with or without IR (2 Gy). For the combined treatments, the Olaparib dose that inhibited 30% of the colony-forming ability of CaSki (IC30, 0.7 µM) was added to the plates 1 h prior to gamma-irradiation. Cells were pretreated for 1 h with Olaparib and then irradiated. Bar charts represent the percentage of survival fraction normalized to CTR (mean ± SD, n = 4) and representative pictures are shown. Statistical significances have been evaluated through an unpaired t-test. **P < 0.01 and ***P < 0.001 respect to CTR. §§§P < 0.001 combined treatment with respect to IR. Stacked percentages of CaSki (e) and C-4I (f) cells in the G1, S, and G2/M cell cycle phases after 24 and 48 h treatment of Olaparib (0.7 µM) with or without IR (2 Gy) (mean ± SD, n = 2). Cells were pretreated for 1 h with Olaparib and then irradiated. Representative plots of cell cycle analysis after 24 h of treatment are shown for each cell line. Statistical significances have been evaluated only for the G2/M phases through an unpaired t-test. *P < 0.05, **P < 0.01, and ***P < 0.001 respect to untreated cells (CTR). §P < 0.05 combined treatment with respect to IR. CTR untreated. IR: 2 Gy γ-rays.