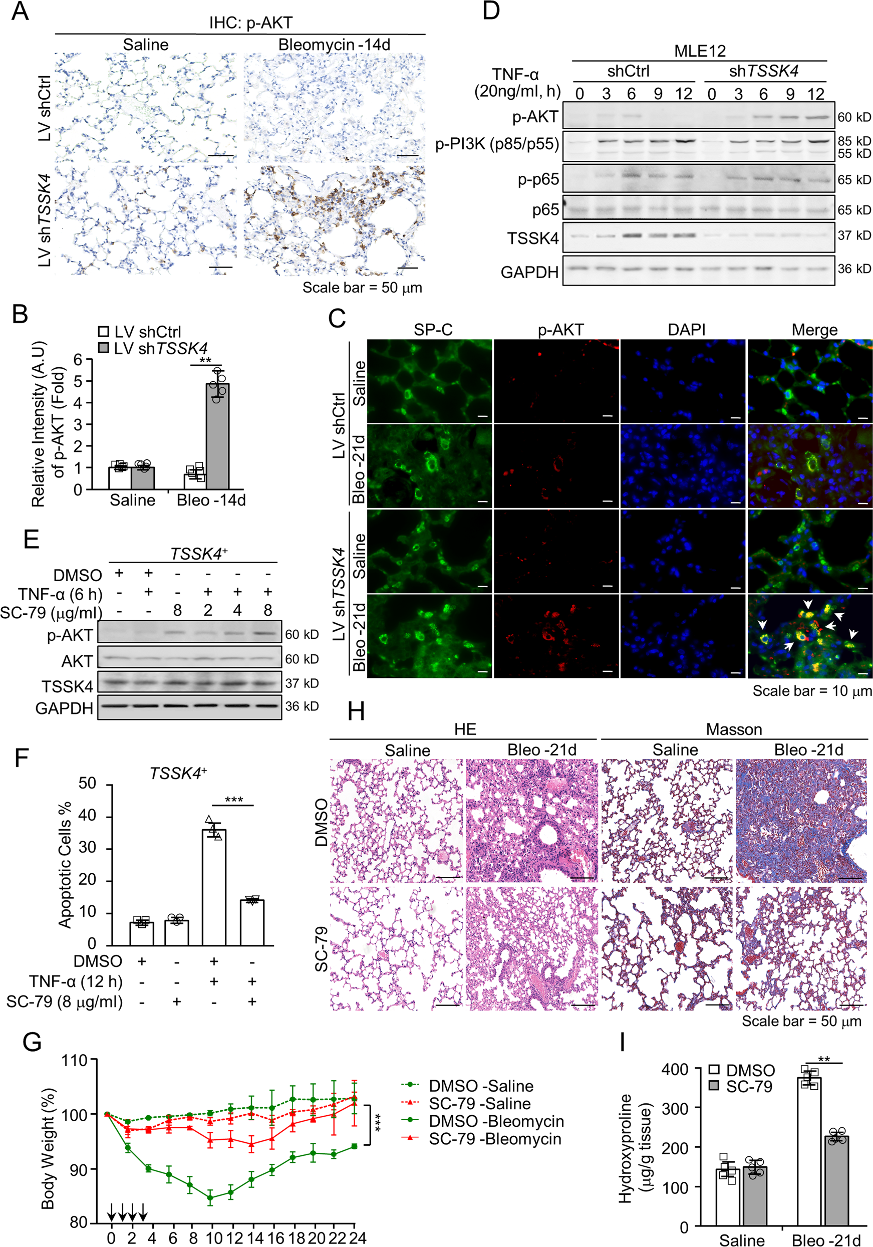
Fig. 6: TSSK4 restrains AKT activation and consequently promotes AT-II apoptosis in vitro and in vivo.

A–C Representative lungs from lentivirus-mediated interfering TSSK4 expression and bleomycin-induced fibrosis models as (Fig. 2) were analyzed by IHC staining with anti-p-AKT antibody (A); at least five random fields of (A) were performed to analyze the relative signal intensity of p-AKT through ImageJ program (B); sublocalization of p-AKT was detected through immunofluorescence staining with anti-p-AKT antibody, anti-SP-C antibody for AT II, and DAPI for nuclei separately (C). D MLE-12 wild-type cells were transiently transfected with shTSSK4 or scramble shRNA (shCtrl) as control, and stimulated without or with TNF-α (20 ng/ml) for various durations as indicated. Phosphorylation of AKT and PI3K, as well as their original protein levels and TSSK4 were analyzed by immunoblotting with corresponding antibodies. GAPDH was detected as internal control. E, F TSSK4+ cells (as mentioned in Fig. 4E) were pretreated with DMSO or different doses of SC-79 (for AKT activation) as indicated for 1 h, followed by stimulation without or with TNF-α (20 ng/ml) for 6 or 12 h, as indicated. AKT phosphorylation with its original protein level and TSSK4 were detected by immunoblotting (E); apoptotic cells were detected by Annexin V/propidium iodide (PI) staining and analyzed by flow cytometry (F). G–I C57BL/6 mice were induced lung fibrosis with bleomycin as (Fig. 1A). Model mice were daily intraperitoneally injected with SC-79 (40 mg/kg body weight in 10% DMSO) or the same amount of DMSO for the first 3 days. Relative body-weight loss of model mice was detected for a period of 24 days (n = 8/group) (G); representative lungs on day 21 were performed by H&E staining and Masson’s trichrome staining, respectively (H); hydroxyproline assay of the indicated lung lysis was analyzed (n = 5/group) (I). Data in (B, F, G, I) are presented as mean ± s.d. In (B, F, I), **p < 0.01, ***p < 0.001, as analyzed by two-tailed unpaired Student’s t test. In (G), ***p < 0.001 by one-way ANOVA test.