Fig. 2: Normal MK differentiation but impaired maturation, DMS development, and proplatelet formation in Zyx−/− MKs.
From: Essential role of zyxin in platelet biogenesis and glycoprotein Ib-IX surface expression

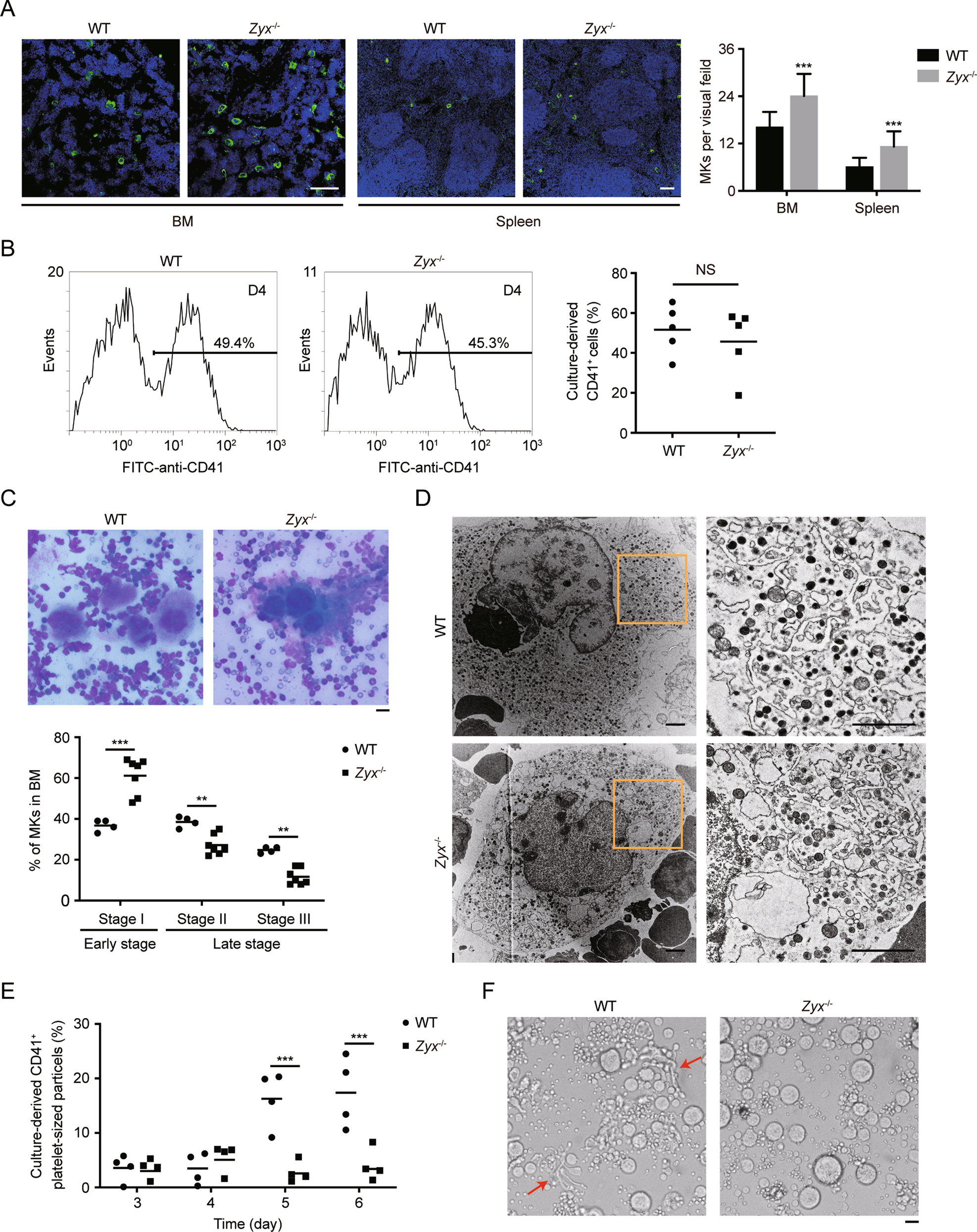
A MK counts in mouse BM and spleen. Left panels, representative confocal images of MKs in femoral BM and spleen sections immunostained with anti-CD41 antibody. MKs (CD41) are in green, and nuclei are in blue. Original magnification × 200 for BM sections and × 100 for spleen sections. Scale bar: 100 μm. Right panel, the quantification of MK numbers per visual field; n = 15 visual fields from five mice per genotype. Data are expressed as means ± SD. B Percentage of CD41+ cells differentiated from WT and Zyx−/− FL HPCs on day 4 was analyzed by flow cytometry. Data are from five independent experiments. C Upper panels, representative microscopy images of MKs in BM smears stained with Wright–Giemsa stain from WT and Zyx−/− mice (original magnification × 400). Scale bar: 20 μm. Lower panel, the quantification of different stages of MKs using BM smears from WT (n = 4) and Zyx−/− mice (n = 7). No less than 100 MKs were analyzed for each mouse. D Representative TEM images of MKs isolated from WT and Zyx−/− mouse BM (original magnification, ×3,400 for left panels, and ×13,500 for right panels). Images were obtained from five mice in each genotype. Scale bar: 1 μm. E Percentage of CD41+ platelet-sized particles released from culture-derived MKs was analyzed by flow cytometry. Data are from four independent experiments. F Representative microscopy images of proplatelet formation from culture-derived MKs (E) on day 4 (original magnification ×200). Scale bar, 20 μm. Proplatelet protrusions were indicated with arrows. Means are indicated by horizontal lines in (B), (C), and (E). **P < 0.01, ***P < 0.001, compared with WT mice by unpaired Student’s t-test in (A) and (B), and by two-way ANOVA followed by Bonferroni’s post hoc test in (C) and (E). NS, not significant.