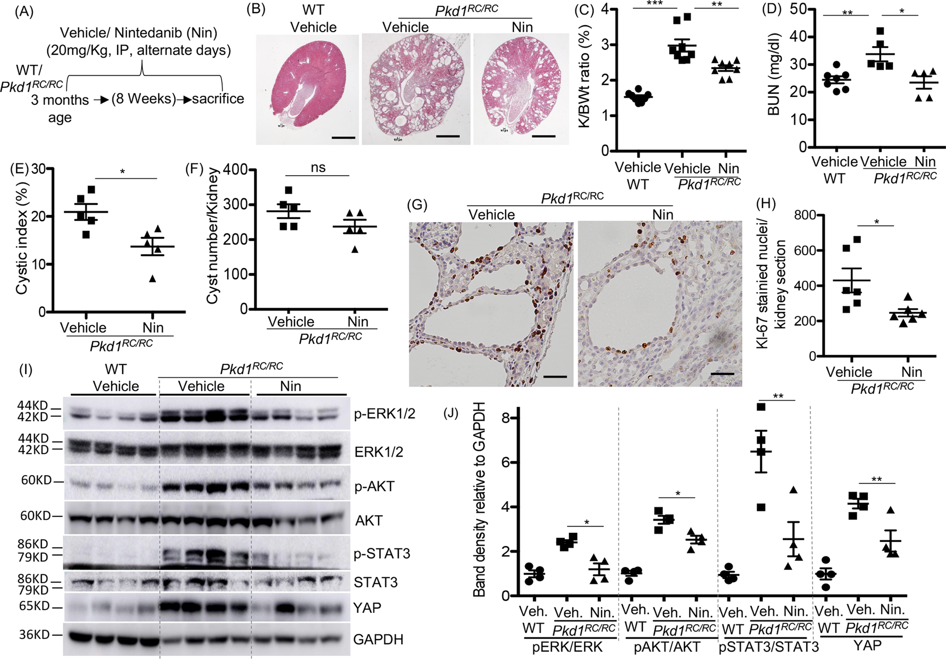
Fig. 2: Nintedanib (Nin) treatment reduced renal cyst growth and cell proliferation in Pkd1RC/RC mice.
From: The tyrosine-kinase inhibitor Nintedanib ameliorates autosomal-dominant polycystic kidney disease

A Scheme of treatment. WT and Pkd1RC/RC mice were treated with vehicle or Nintedanib (20 mg/Kg BWt) by IP injection on alternate days from 3 to 5 months of age. B H&E staining of kidney sections. Scale bar = 1 mm. C Two kidney to body-weight ratios (%). D Blood-urea nitrogen (BUN) levels. E Cystic index (%), (F) Cyst number. G Ki-67 immunostaining (scale bar = 50 µM), and (H) quantitation of Ki-67-stained nuclei in kidney sections, n = 5. I Immunoblot of kidney tissue and (J) quantitation of band density. *P < 0.05, **P < 0.01, ***P < 0.001 by T-test.