Fig. 4: FASN inhibition exacerbates the pro-apoptotic activity of BCL2-targeting BH3 mimetics.
From: Fatty acid synthase (FASN) regulates the mitochondrial priming of cancer cells

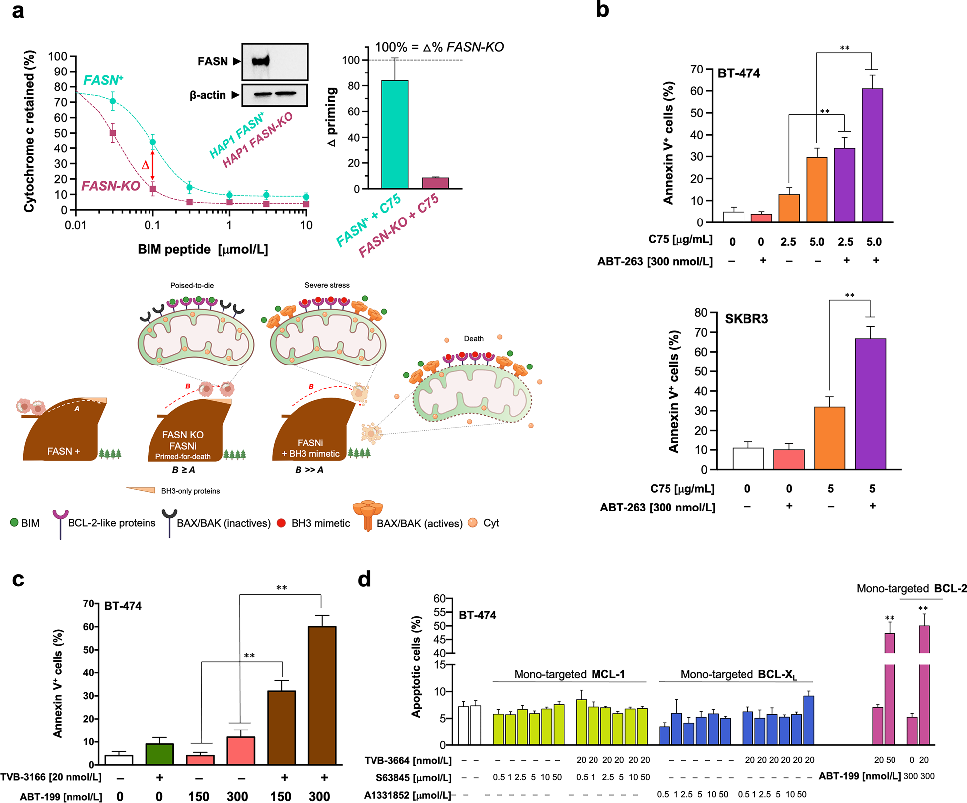
a FASN is a determinant of mitochondrial priming. Left. Dynamic BH3 profiling (DBP) assay of FASN-expressing HAP1 parental cells and HAP1 FASN-KO isogenic derivatives after treatment with increasing concentrations of the BIM BH3 peptide. Representative immunoblot analysis of FASN in cell lysates from HAP1 FASN+ parental cells and HAP1 FASN-KO isogenic derivatives. Results expressed as ∆% priming represents the increase in priming compared to FASN-containing HAP1 control cells. ∆% priming after 16 h incubation with C75 was measured by enhanced BIM-induced cytochrome c release compared to DMSO-treated controls. Data are presented as mean ± SD (n = 4). Right. Mitochondrial priming is depicted as proximity to the “cliff’s edge” (i.e., the apoptotic threshold). FASN-expressing cells (FASN + ) are at distance A from the edge. FASN suppression/inhibition causes mitochondrial membrane depolarization (an early event in the onset of apoptosis). The distance that FASN inhibition pushes the cells towards the clifftop is represented by the movement B, which is sufficient to push the cells to the clifftop (B ≥ A). This model predicts that the ability of FASN-inhibited cells to cross the apoptotic threshold and fall to the “cell death valley” can be accelerated in the presence of BH3 mimetics, which promote a deepening of the slope towards the valley (B » A). Created with BioRender.com. b, c, d Annexin V/propidium iodide staining-based flow cytometric assessment of apoptotic cell death in BT-474 and SKBR3 cells treated with FASNis (C75, TVB-3166, TVB-3664) in the absence or presence of ABT-263, ABT-199, S63845, and A-1331852. Representative experiments showing the percentage of annexin V-positive cells in each experimental condition and quantification of apoptosis are shown. Data are presented as mean ± SD (n = 3), p < 0.05 and p < 0.005 (* and **, respectively).