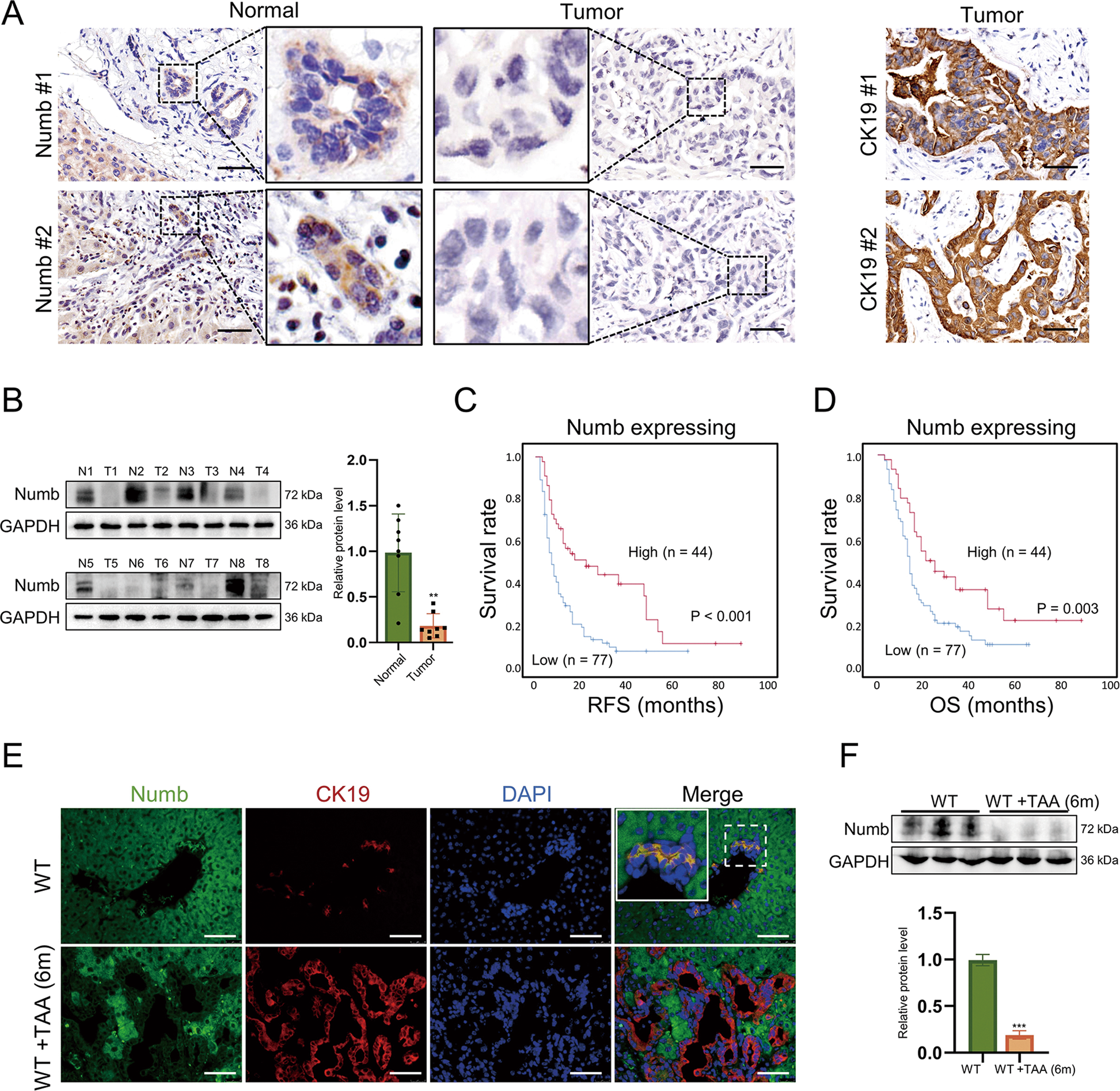
Fig. 1: Numb is downregulated in human iCCA and mouse iCCA.

A Immunohistochemistry staining of Numb expression in iCCA specimens and paired normal tissues. CK19 staining confirmed the cholangiocyte origins of the tumors. Scale bar, 50 μm. B Western blotting showing the different Numb protein levels between two pairs of iCCA tissues and adjacent nonmalignant tissues. The corresponding statistical analysis is also presented. C, D Correlation of Numb expression with the recurrence-free survival (RFS) time and the overall survival (OS) time of iCCA patients, respectively. E Immunofluorescence staining and F Western blotting showing that Numb was downregulated in mouse iCCA tissues (TAA treated for 6 months) with the corresponding statistical analysis. Scale bars, 50 μm. Data represent the mean ± SD of at least three independent experiments; *P < 0.05, **P < 0.01, and ***P < 0.001.