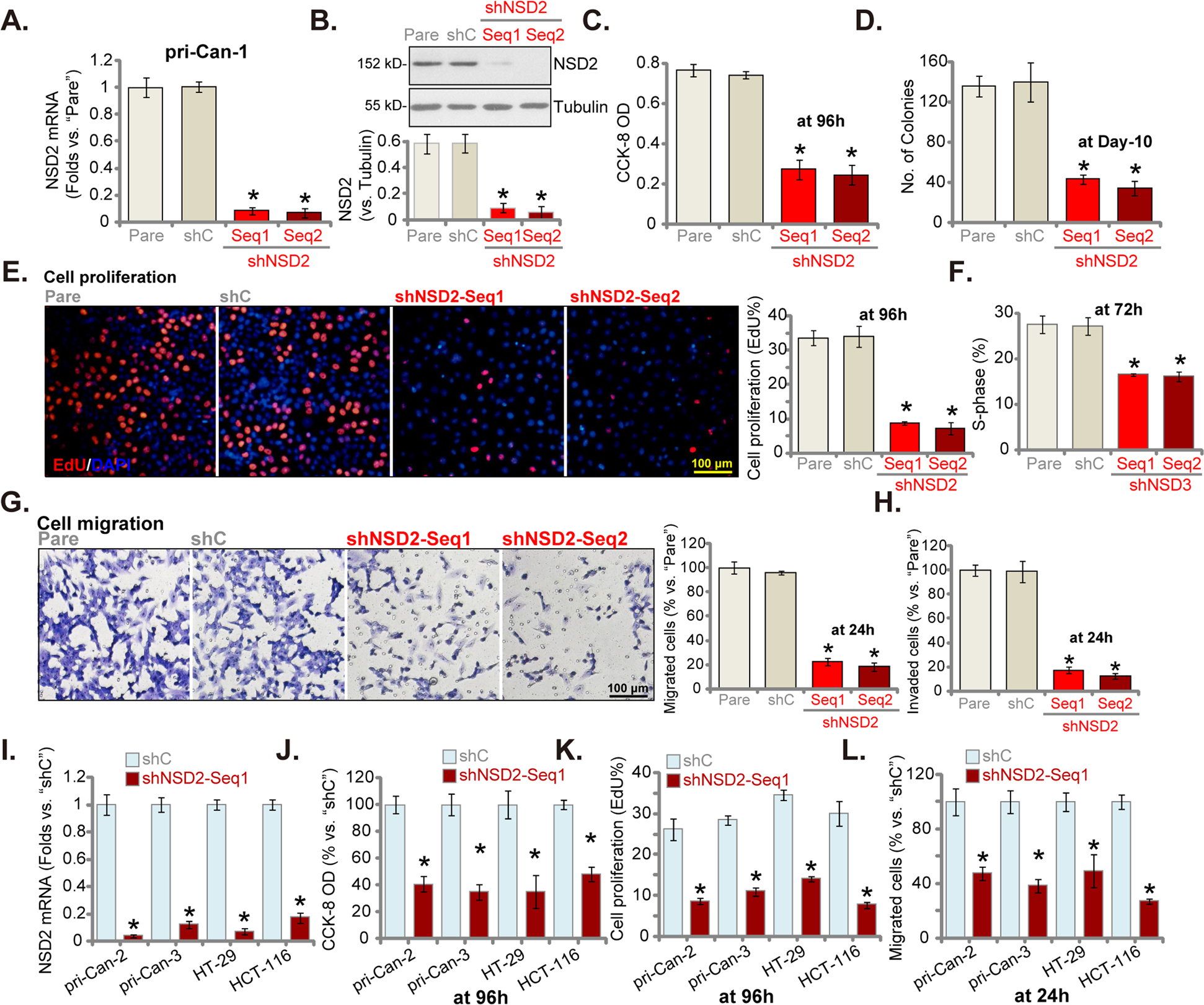
Fig. 2: NSD2 shRNA produces significant anti-cancer activity in CRC cells.
From: Identification of histone methyltransferase NSD2 as an important oncogenic gene in colorectal cancer

The primary human colon cancer cells (“pri-Can-1/-2/-3”, A–L) or established CRC cell lines (HT-29 and HCT-116, I–L) were transduced with applied lentiviral NSD2 shRNA (“shNSD2-Seq1/2”) or scramble non-sense control shRNA (“shC”), stable cells were established following selection by puromycin. Expression of NSD2 mRNA (A and I) and listed proteins (B) were shown. Cells were further cultured for applied time periods, cell viability was tested by CCK-8 (C, J) and colony formation (D) assays. Cell proliferation was tested by nuclear EdU staining (E, K). Cell cycle distribution was tested by PI-FACS and S-phase cells were quantified (F). Cell migration and invasion were tested by “Transwell” (G, L) and “Matrigel Transwell” (H) assays, respectively. For all the in vitro functional assays, the exact same number of viable cells with different genetic modifications was initially plated into each well/dish (at “0 h” or “Day-0”). NSD2 protein expression was normalized to the loading control protein (B). “Pare” stands for the parental control cells. Data were presented as mean ± SD (n = 5). *P < 0.05 vs. “shC” cells. Experiments in this figure were repeated five times and similar results were obtained. Scale bar = 100 μm (E, G).