Fig. 6: H3K36 methylation, expression of multiple oncogenes, and Akt activation are decreased with NSD2 silencing or KO in CRC cells.
From: Identification of histone methyltransferase NSD2 as an important oncogenic gene in colorectal cancer

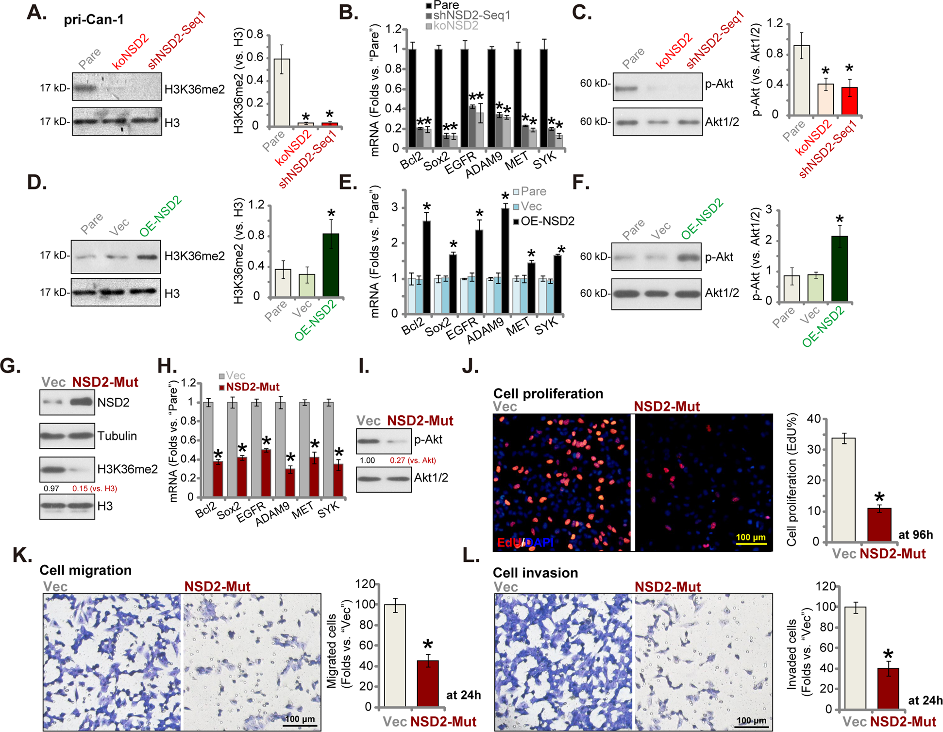
Stable pri-Can-1 cells, expressing shNSD2-Seq1, a lentiviral CRISPR/Cas9-NSD2-knockout (KO) construct, a lentiviral construct encoding the full-length NSD2 cDNA (“OE-NSD2”), or empty vector (“Vec”), were established and cultured. Expressions of listed proteins and mRNAs were tested by western blotting (A, C, D, F) and qRT-PCR assays (B, E), respectively. Stable pri-Can-1 cells with the lentiviral construct encoding the catalytic inactive NSD2 (Y1179A, “NSD2-Mut”) or empty vector (“Vec”) were established. Expression of listed proteins (G, I) and mRNAs (H) were shown. Cells were further cultured for applied time periods, cell proliferation (EdU staining assays, J), migration, and invasion (“Transwell assays”, K, L) were tested, with results quantified. “Pare” stands for the parental control cells. Data were presented as mean ±SD (n = 5). *P < 0.05 vs. “Pare”/“Vec” cells. Experiments in this figure were repeated five times and similar results were obtained.