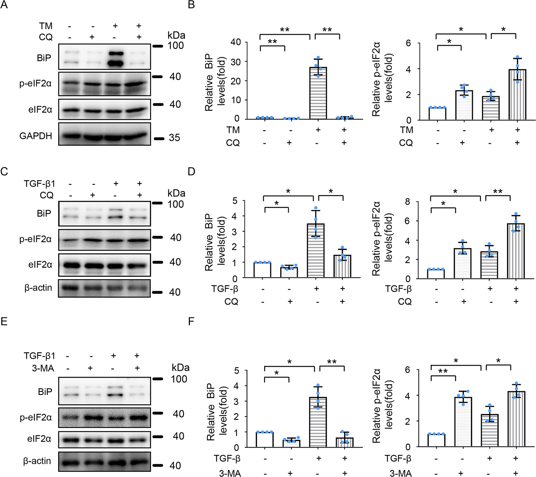
Fig. 8: Inhibition of autophagy exaggerates ER stress during TM or TGF-β1 treatment of HK-2 cells.
From: Reciprocal regulation between ER stress and autophagy in renal tubular fibrosis and apoptosis

HK-2 cells were treated with or without 100 nM TM A, B or 5 ng/ml TGF-β1 C–F for 24 h in the absence or presence of 20 μM CQ A–D or 10 mM 3-methyladenine E–F. Cell lysates were analyzed for BiP, p-eIF2α, eIF2α and GAPDH/β-actin A, C, E. B, D, F Quantitative analysis of the intensity of BiP and p-eIF2α by densitometry. Data are expressed as mean ± SD. n = 4. *p < 0.05; **p < 0.01.