Fig. 6: MeCP2 regulates Cyp19a1 via RORα.
From: MeCP2 duplication causes hyperandrogenism by upregulating LHCGR and downregulating RORα

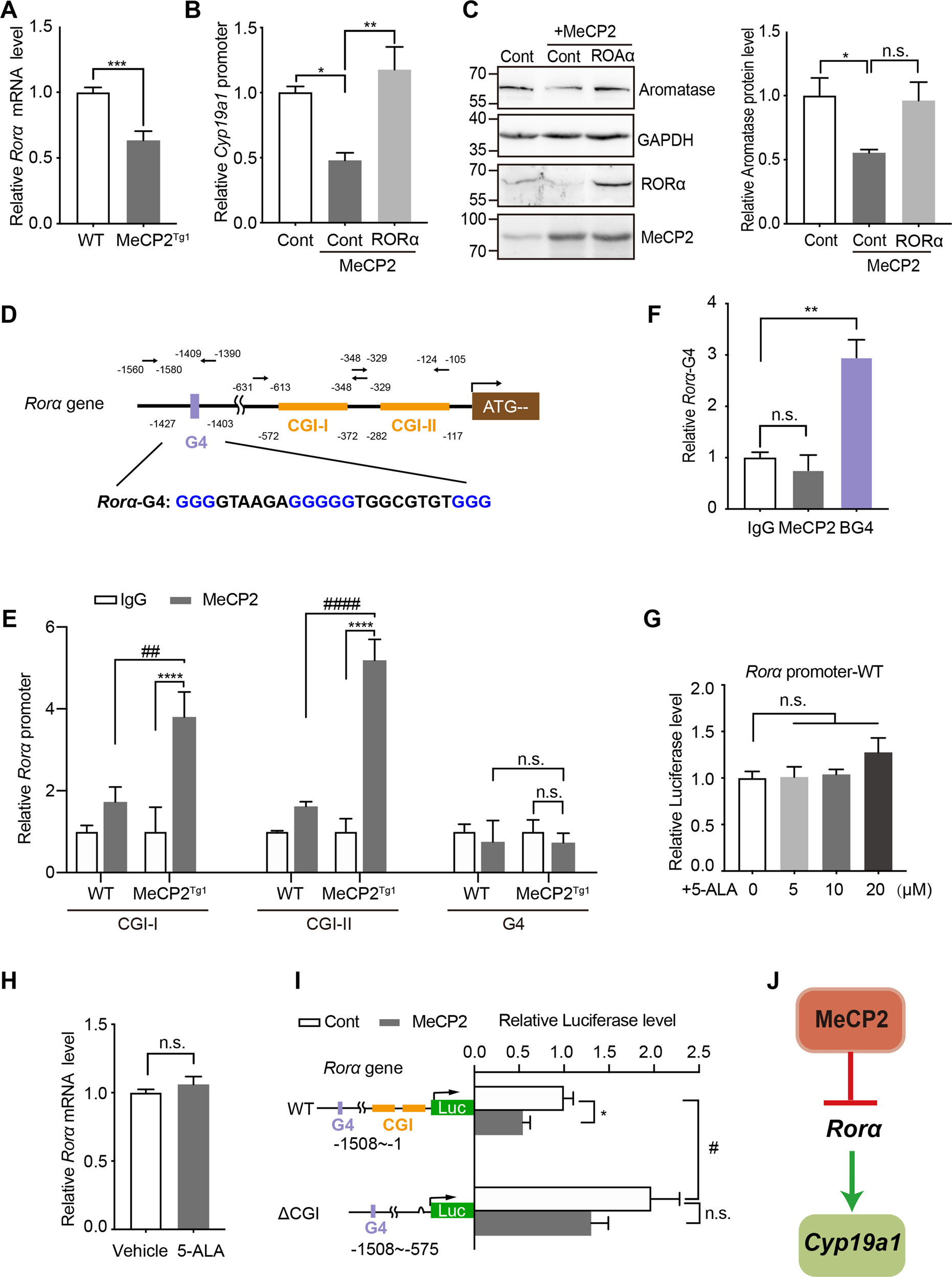
A qRT-PCR analysis showing the relative expression of Rorα in mouse testis from MeCP2Tg1 mice or WT littermates, Mouse GAPDH was used as an internal control. Results were normalized to GAPDH in the same sample. N = 6 for each group. B Luciferase activities of TM3 cells co-transfected with luciferase reporter plasmids of Cyp19a1 promoter plus other indicated plasmids: control, MeCP2 or MeCP2 plus RORα. N = 3 for each group. C Western blot analyses showed that overexpression of RORα together with MeCP2 could reverse the effect of MeCP2 on downregulating aromatase in TM3 cells. TM3 cells lysates were subjected to Western blot analysis for aromatase, RORα, and MeCP2. GAPDH was used as a loading control. Representative blots are shown on the left panel, and statistical analyses were presented on the on the right panel. D Diagram of the Rorα promoter. Two CpG islands (CGIs, yellow) were located at −572 bp ~ −372 bp (CGI-I) and −282 bp ~ −117 bp (CGI-II), respectively; And putative G-quadruplex sequences (G4, purple) was located at −1427 bp ~ −1403 bp, respectively. The G4 sequence is shown below. E ChIP-qPCR analysis showing the relative enrichment of the CGI-I, CGI-II, and G4 regions in chromatin from the testis of MeCP2Tg1 and WT mice using the MeCP2 antibody, BG4 antibody, or control IgG, respectively. N = 3 for each group. F Analysis of Rorα G4 regions in chromatin from the testis of MeCP2Tg1 and WT mice by ChIP-qPCR with the MeCP2 antibody, BG4 antibody, or control IgG. N = 3 for each group. G Luciferase activities of the pGL3-Rorα-promoter-transfected TM3 cells with gradient concentrations (5, 10, 20 μM) of 5-ALA treatments. The activities were normalized to vehicle-treated cells activities. N = 3 for each group. H qRT-PCR analyses showed no increased expression of Lhcgr in TM3 cells with 10 μM 5-ALA treatment than with vehicle (ddH2O). Mouse GAPDH was used as the internal control. N = 3 for each group. I Luciferase activities of the empty vector (Cont) or MeCP2-transfected TM3 cells co-expressing the different truncated Rorα promoter plasmids (shown in the left margin). N ≥ 3 for each group. J Schematic diagram of MeCP2 regulation on Cyp19a1 via RORα. For A–C, F–I, data are presented as mean ± s.e.m. *p < 0.05; **p and ##p < 0.01; ***p < 0.001; ####p < 0.0001, n.s. represents not significant. Statistical analyses were performed using two-tailed unpaired Student’s t-test (A, H) or One-way ANOVA (B, C, F, G, and I).