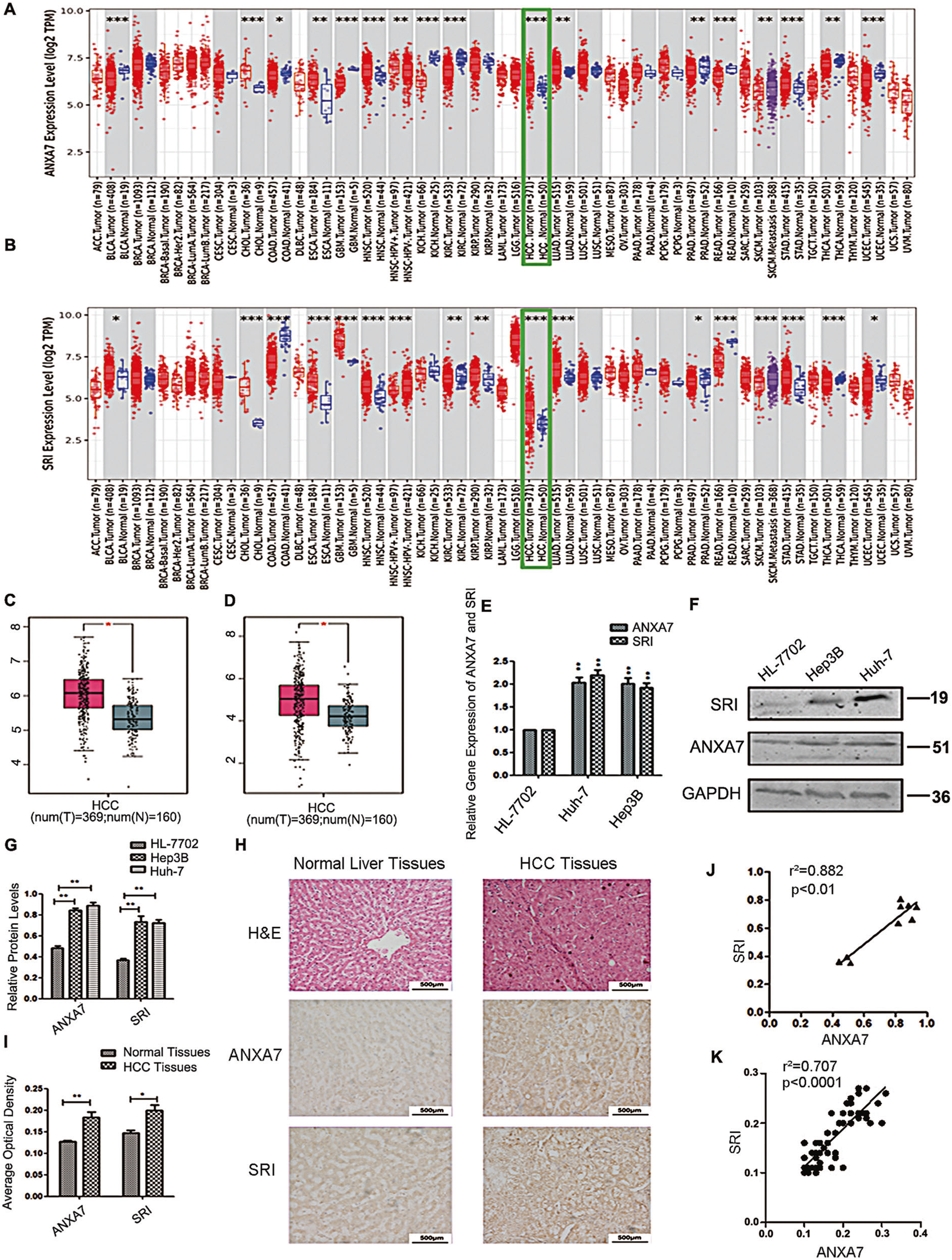
Fig. 1: The expression of ANXA7 and SRI and the positive correlation between them in HCC.

A, B The expression of ANXA7 and SRI in different cancers or specific cancer subtypes was analyzed through TIMER2. The expression of ANXA7 and SRI in HCC are higher (n = 371) than normal liver tissues (n = 50) (***p < 0.001). C, D The expression of ANXA7 is higher in HCC (n = 369) than in normal liver tissues (n = 160) from the TCGA database. The expression of SRI is also higher in HCC (n = 369) than in normal liver tissues (n = 160) from the TCGA database (*p < 0.05). E–G The expression of ANXA7 and SRI were higher in Huh-7/Hep3B cells than in normal human hepatocytes HL-7702 by qRT-PCR and western blotting. H Representative images of ANXA7 and SRI expression in normal human liver tissues and HCC tissues. I Quantification of the average means optical density for ANXA7 and SRI in normal liver tissues and HCC tissues (**p < 0.01, *p < 0.05). J ANXA7 expression level positively correlated with SRI expression in HCC cells (r2 = 0.882, p < 0.01). K ANXA7 expression level positively correlated with SRI expression in HCC tissues (r2 = 0.707, p < 0.01).