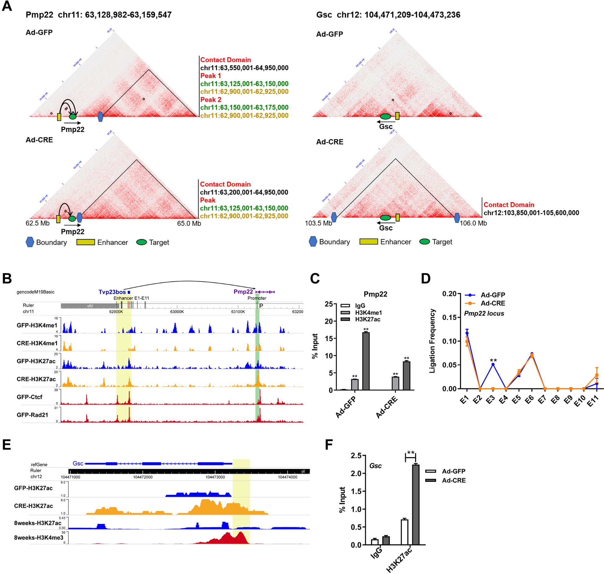
Fig. 5: Weakened chromatin loops and remodeled TADs cause aberrant transcription.

A Hi-C contact maps of Pmp22 and Gsc, which were dysregulated in the switched compartments caused by Arid1a deficiency. TADs (Contact domains) are visible as triangle-shaped regions with a high frequency of interactions, and the position information are labelled in black font. Locally enriched peaks discovered via HiCCUPS are referred to as chromatin loops, and location coordinates are shown in green (the target gene) and yellow (the potential enhancers) font in line with the colors of graphic symbols. B Expanded views of the potential enhancer locus and proximal promoter of Pmp22, with H3K4me1 and H3K27ac ChIP-seq tracks for recognition on the potential enhancers, and Ctcf and Rad21 ChIP-seq tracks for pointing the anchored loops in AB17 cells. Vertical black bars label the enhancers and promoter primers examined in the 3C assay. C Identification on enhancers of E-P loops in Pmp22. The position of primer for the enhancer is labelled by the vertical red bar. Histone marks H3K27ac and H3K4me1 were significantly enriched at enhancer locus of Pmp22 in AB17 with IgG as control. D Curve graphs indicate the significantly reduced ligation frequencies at E-P anchored loops of Pmp22 in Arid1a-deficient cells. E Validation on a regulatory pattern of the up-regulated gene Gsc within switched A compartment. H3K27ac and H3K4me3 ChIP-seq tracks were obtained from AB17 cells and ENCODE database (H3K27ac: ENCSR000CDH; H3K4me3: ENCSR000CAP), and the location of enhancer boxed with the yellow rectangle. F A significantly increased the H3K27ac signal of the Gsc gene detected in Arid1a knockout cells with IgG as control.