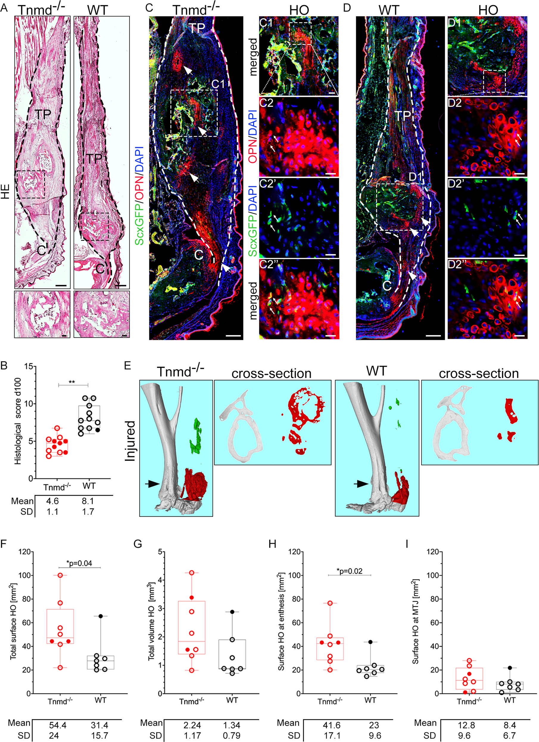
Fig. 4: Comparison of tendon repair between Tnmd−/− and WT mice at day 100 post-injury.

A Representative HE mosaic images (bottom panel, higher magnification). B Histological scoring at 100 days post-injury. C, D Representative fluorescent images and C1–D2” higher magnification images of Osteopontin (OPN)-staining of Tnmd−/− ScxGFP and WT ScxGFP tendons. Black and white dotted lines frame Achilles tendons; white arrows in C, D mark OPN+-stained regions. White arrows in C2–D2” mark double positive ScxGFP+/ OPN+ cells. C = calcaneus, TP = tendon proper. Scale bar: 200 µm (A panel); 100 µm, (C, D panels); 50 µm (C1, D1 panels); 20 µm (C2–D2” panels). E Representative longitudinal and cross-sectional µCT scans at day 100 post-injury. Quantification of total HO surface and volume (F, G), HO surface at the enthesis (H), and MTJ (I) in Achilles tendons 100 days post-injury. Histological scoring and µCT was performed with n = 7–11 animals/genotype. OPN staining was performed with n = 3 animals/genotype, each animal represented by three tissue sections. Box plots show median ± IQR; statistical was evaluated by 2-tailed unpaired parametric Student’s t-test for histological scoring, and unpaired non-parametric Mann–Whitney U test for µCT analysis, *p < 0.05, **p < 0.01. Empty dot represents female mouse; filled dot represent male mouse.