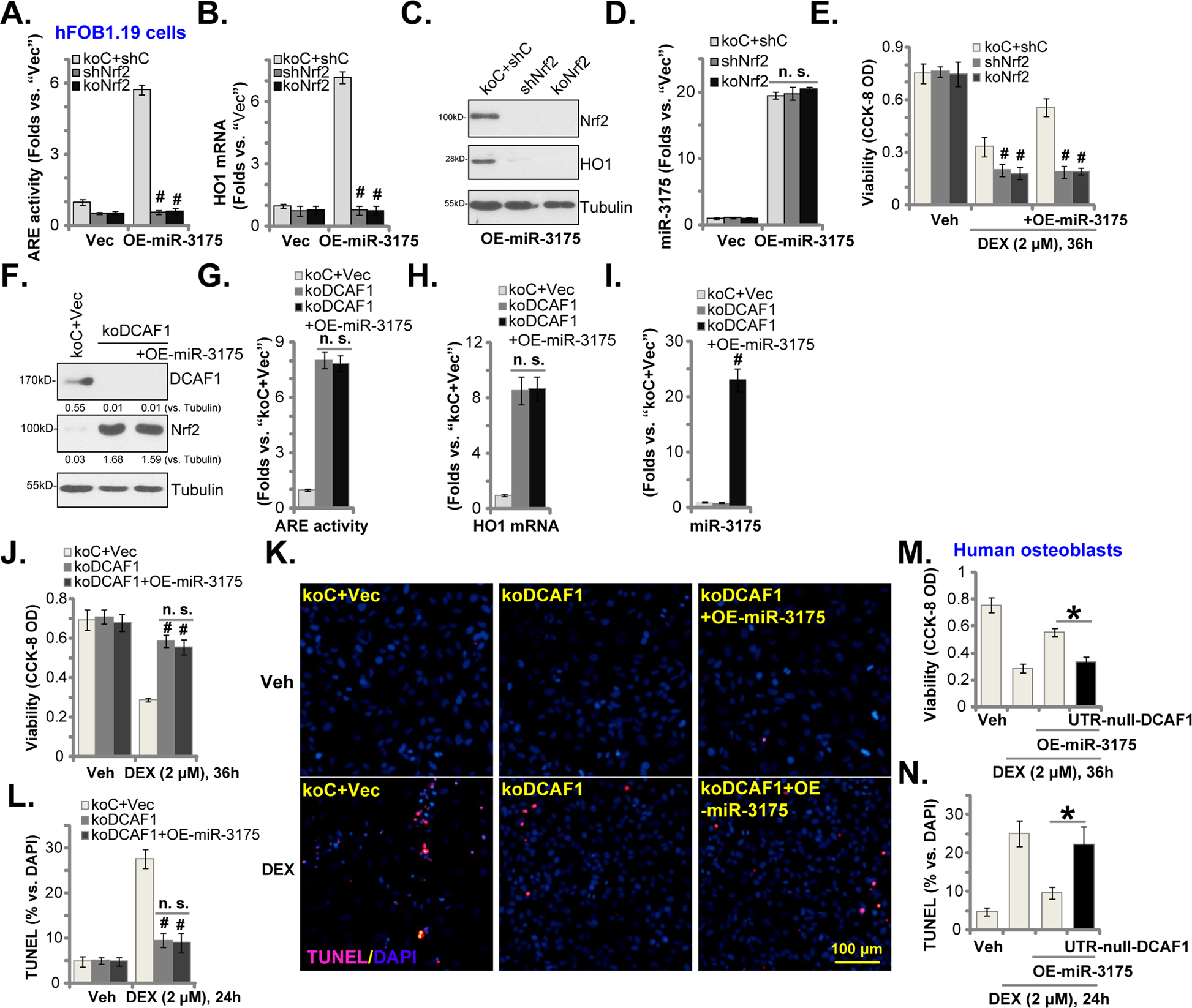
Fig. 5: miR-3175-induced osteoblast cytoprotection against DEX requires activation of Nrf2 signaling.

The hFOB1.19 osteoblastic cells, stably expressing lentiviral Nrf2 shRNA (“shNrf2”), a CRISPR/Cas9-Nrf2-KO-puro construct (“koNrf2”) or control shRNA plus Cas9-control construct (“koC+shC”), were established, cells were further transduced with a lentiviral construct encoding the miR-3175 precursor (“OE-miR-3175”) or empty vector (“Vec”), the relative ARE activity (A) and expression of listed genes (B–D) were shown. Alternatively, cells were treated with dexamethasone (DEX, 2 μM) or vehicle control (“Veh”) and cultured for applied time periods; Cell viability was tested by CCK-8 assays (E). The hFOB1.19 osteoblastic cells, stably expressing a CRISPR/Cas9-DCAF1-KO-puro construct (“ko-DCAF1”), were further transduced with or without a lentiviral construct encoding the miR-3175 precursor (“ko-DCAF1+OE-miR-3175”). Control cells were with miR control vector plus Cas9-control construct (“koC+Vec”); Expression of listed genes (F, H, and I) and the relative ARE activity (G) were tested. Cells were also treated with dexamethasone (DEX, 2 μM) or vehicle control (“Veh”) and were cultured for applied time periods; Cell viability (J) and apoptosis (K and L) were tested similarly. The primary human osteoblasts, stably expressing the lentiviral construct encoding the miR-3175 precursor (“OE-miR-3175”) were further transduced with or without a UTR-depleted DCAF1 expression construct (“UTR-null-DCAF1”); Cells were treated with dexamethasone (DEX, 2 μM) or vehicle control (“Veh”) and cultured for applied time periods; Cell viability (M) and apoptosis (N) were tested similarly. The expression of listed proteins was quantified and normalized to the loading control. The nuclear TUNEL ratio, % vs. DAPI, from at least 1500 cells in five random views per treatment was calculated. Data were presented as mean ± standard deviation (SD, n = 5). #P < 0.05 versus “koC+shC” cells (A–E); #P < 0.05 versus “koC+Vec” cells (I–L). *P < 0.05 (M). Experiments were repeated five times, with similar results obtained. Scale bar = 100 μm (K).