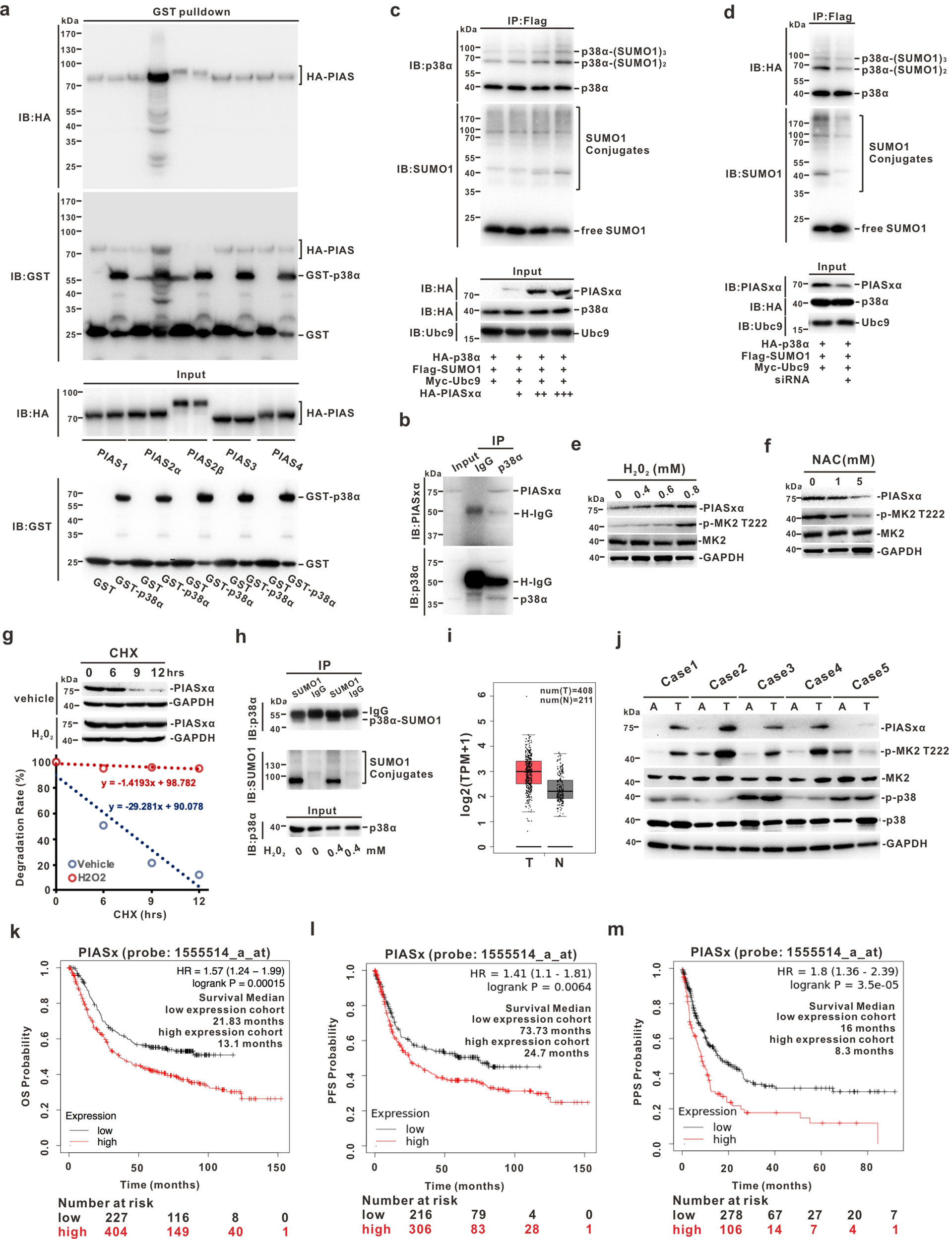
Fig. 6: ROS can stabilize PIASxα to promote p38α-SUMOylation.

a HEK293T cells were transfected with HA-tagged PIASs for 48 h, and cell lysates were incubated with purified GST-p38α protein overnight at 4° C and subjected to immunoblotting analysis. b Immunoprecipitation was conducted to detect the endogenous interaction between PIASxα and p38α in HGC27 cells. c HEK293T cells were co-transfected with FLAG-SUMO1, Myc-Ubc9, HA-p38α-WT, and gradient HAPIASxα for 48 h; cell lysates were immunoprecipitated with anti-FLAG antibody for the SUMOylation assay. d HEK293T cells were transfected with FLAG-SUMO1, Myc-Ubc9, HA-p38α-WT with or without PIASxα-siRNA, and cell lysates were immunoprecipitated for the SUMOylation assay. e, f HGC27 cells were treated with a gradient concentration of H2O2 (e) or NAC (f) for 6 h before harvesting, and the cells were lysed for Western blotting. g HGC27 cells stimulated by H2O2 or vehicle were treated with 50 μM CHX for indicated times and cell lysates were subjected to immunoblotting (upper panel). The degradation rate is represented as a line diagram (lower panel). h HGC27 cells were treated with or without H2O2 (0.8 mM) for 6 h and were harvested for detecting the SUMOylation level of endogenous p38α by immunoprecipitation. i GEPIA online database was used to show the mRNA level of PIASx in GC tissue and normal gastric tissues (T: tumor; N: normal). j Immunoblotting for determination of PIASxα, pp38, and pMK2 levels in 5 pairs of GC tissues and adjacent normal tissues (A: adjacent normal gastric tissues; T: GC tissues). k–m The survival probabilities were predicted by the online database. OS: overall survival (k), PFS: progression-free survival (l), or PPS: post-progression survival (m). Patients with high or low PIASx (PIASxα and PIASxβ) expression are indicated in red or black line, respectively. HR hazard ratio. The p-value was calculated by a log-rank test.