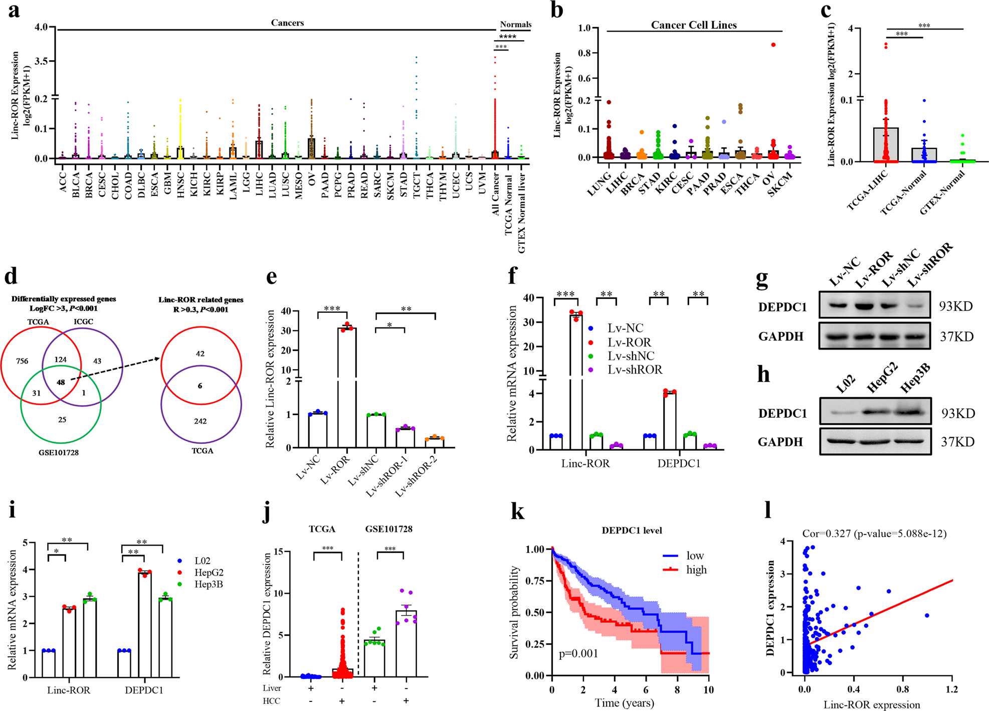
Fig. 1: Linc-ROR was upregulated and regulated DEPDC1 expression.

a Expression of Linc-ROR in TCGA tumors and normal tissue samples from GTEx and TCGA. b Expression of THOR in the CCLE cell line panel. c Expression of Linc-ROR in the TCGA Liver hepatocellular carcinoma (LIHC) and matched normal samples and GTEx tissue samples. d Venn diagram showing the screening of Linc-ROR-specific mRNAs. Aberrantly mRNAs were analyzed in liver cancer using the TCGA, ICGC and GSE101728 database. A total of 48 genes were differentially expressed in these three database (LogFC > 3, P < 0.001). These genes are then intersected with the genes co-expressed by Linc-ROR (R > 0.3, P < 0.001) in the TCGA database. e The overexpression and interference efficiency of Linc-ROR in HepG2 cells were detected using qRT-PCR. f, g The mRNA and protein levels of Linc-ROR and DEPDC1 in HepG2 cells after transfection with overexpression Lv-ROR or interference Lv-shROR. h, i The mRNA and protein expression level of Linc-ROR and DEPDC1 in a normal liver cell line (L02) and HepG2 and Hep3B cell lines were tested by quantitative qRT-PCR. j Expression of DEPC1 in the TCGA and GSE101728 databases. k The overall survival curve in HCC patients with high or low DEPDC1 expression based on TCGA data. l Expression level of Linc-ROR was significantly correlated with DEPDC1 expression in patients with LIHC of the TCGA database. Data are shown as mean ± SD, n = 3. The data statistical significance is assessed by Student’s t test. *P < 0.05, **P < 0.01, ***P < 0.001.