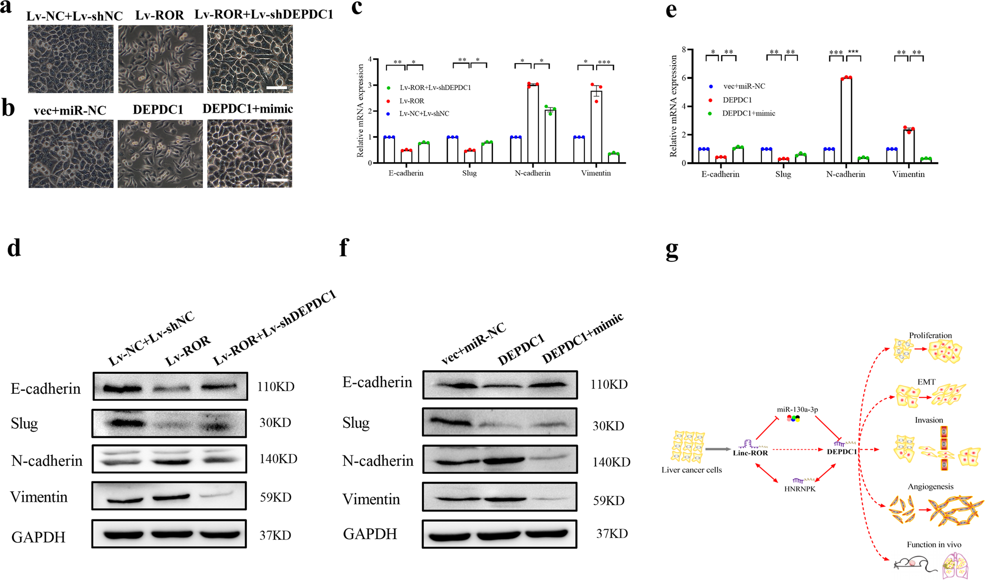
Fig. 8: Linc-ROR and DEPDC1 induces EMT and cell invasion in vitro.

a Phase-contrast micrographs of Linc-ROR overexpressing cells, Lv-NC + Lv-shNC cells and Lv-ROR + Lv-shDEPD. C1 cells. Scale bars = 50 μm. b Phase-contrast micrographs of DEPDC1-overexpressing cells, vec + miR-NC cells and DEPDC1 + mimic cells. Scale bars = 50 μm. c, d The transcriptional and translational levels of EMT-related markers. The qRT-PCR and western blot assays were performed at 48 h after the Linc-ROR overexpressing cells treated with shDEPDC1. e, f The transcriptional and translational levels of EMT-related markers. The qRT-PCR and western blot assays were performed at 48 h after the DEPDC1-overexpressing cells treated with miR-130a-3p mimic. g The schematic model of Linc-ROR functions during the hepatocarcinogenesis and angiogenesis. Linc-ROR promotes HCC cell progression and angiogenesis by competitively binding the miR-miR-130a-3p, upregulating DEPDC1, and then inducing EMT. On the other hand, Linc-ROR interacts with HNRNPK to regulate DEPDC1 mRNA stability, while specifically regulates DEPDC1 by facilitating interaction of HNRNPK with DEPDC1 mRNA. Data are shown as mean ± SD, n = 3. The data statistical significance is assessed by Student’s t test. *P < 0.05, **P < 0.01, ***P < 0.001.