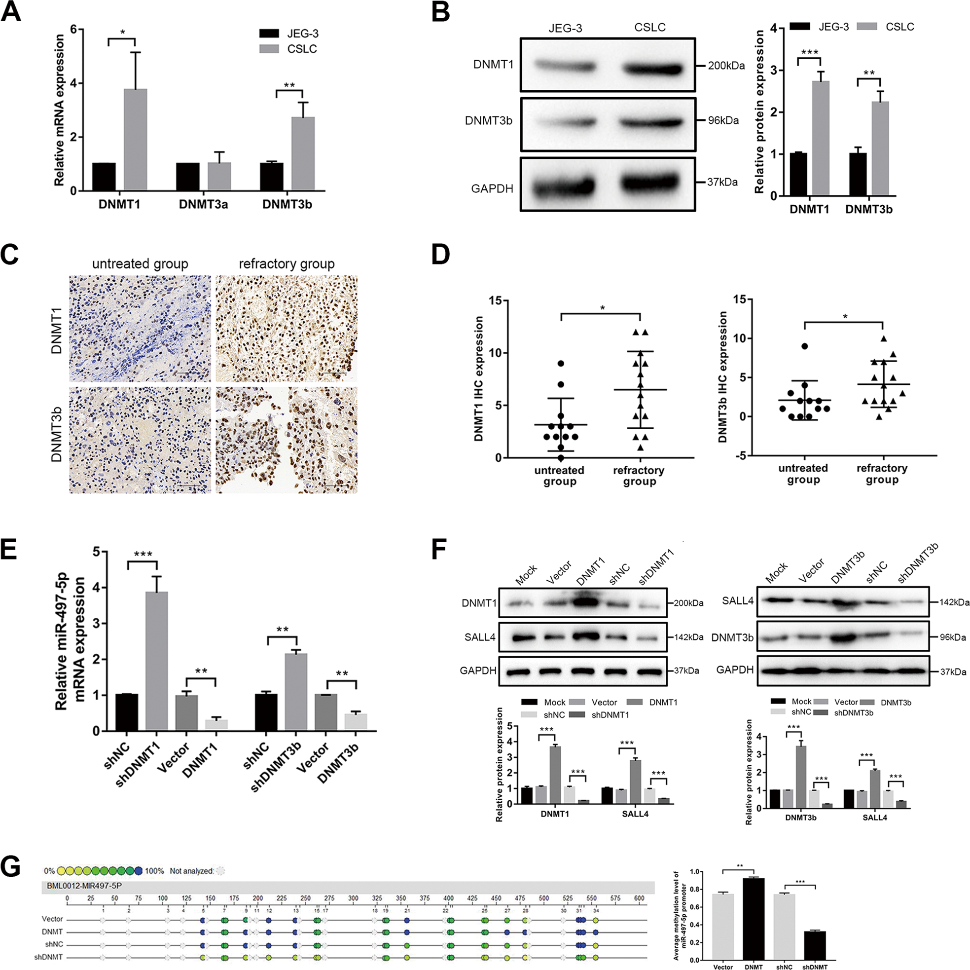
Fig. 6: DNMTs regulate miR-497-5p/SALL4 axis.

A qRT-PCR assay for DNMT1, DNMT3a, and DNMT3b levels in JEG-3 cells and CSLCs. B Western blot analysis for DNMT1 and DNMT3b in CSLCs compared with JEG-3 cells. C IHC staining of DNMT1 and DNMT3b in 26 choriocarcinoma tissues (magnifications: ×400). D DNMT1 and DNMT3b expression in 14 refractory group compared with 12 untreated group according to IHC scores. E qRT-PCR analysis for miR-497-5p levels in shDNMT1/3b and DNMT1/3b groups compared with control groups in CSLCs. F Respective images (top) of SALL4 levels in shDNMT1/3b and DNMT1/3b groups compared with control groups in CSLCs by western blot analysis and quantification (bottom). G Profiling of methylation levels of CpG sites in the miR-497-5p upstream region are presented as an epigram (left) and quantification by average methylation levels (right). Data represent mean ± SD from at least three independent experiments. *P < 0.05, **P < 0.01, ***P < 0.001.