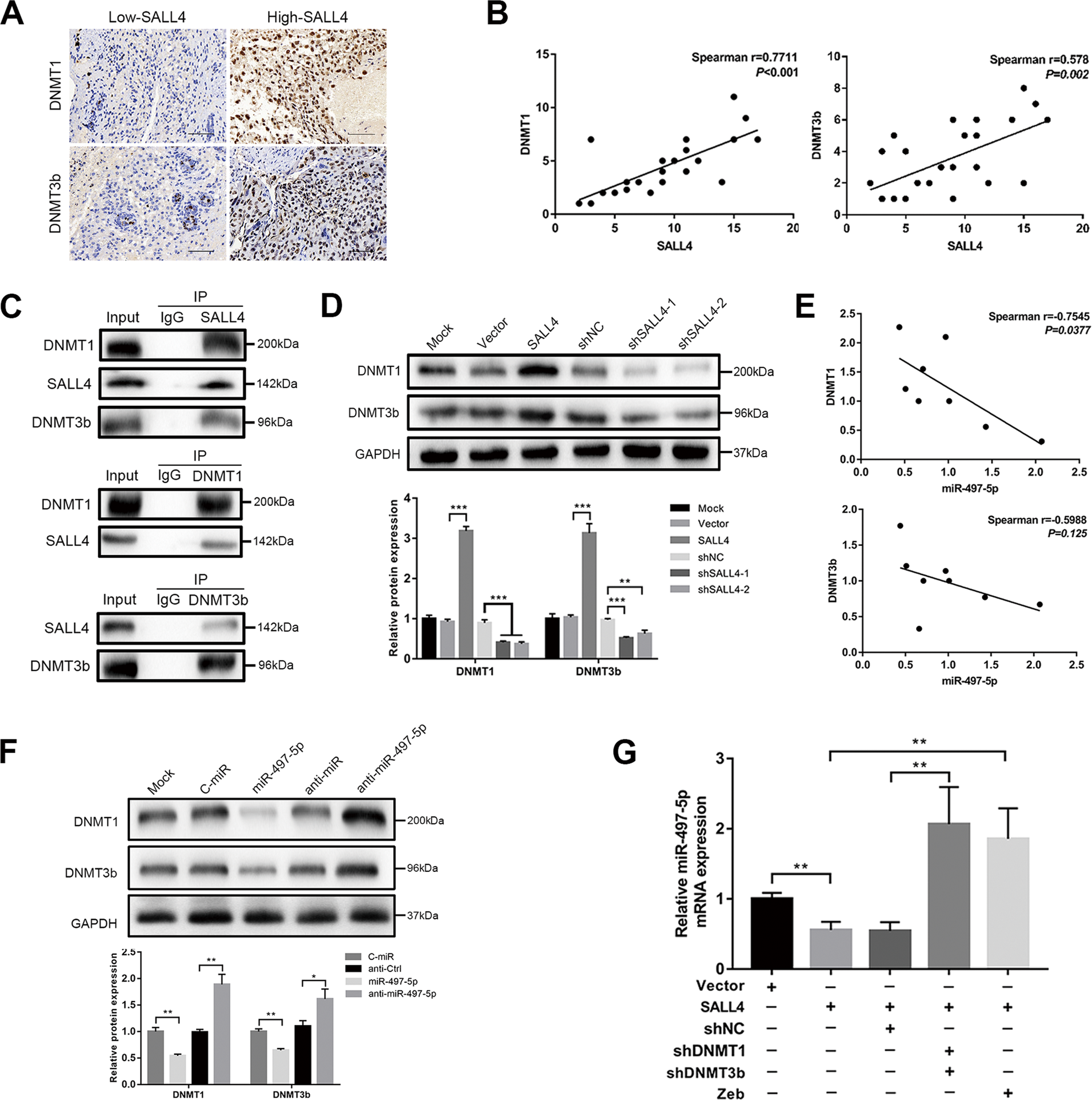
Fig. 7: SALL4 regulates DNMTs, with miR-497-5p forming a feedback loop.

A IHC staining of DNMT1 and DNMT3b in SALL4 low-expression group compared with high-expression group (IHC, magnifications: ×400). B Spearman correlation analysis for SALL4 and DNMT1 (left) or DNMT3b (right) based on IHC scores in 26 choriocarcinoma tissues. C Interactions between SALL4 and DNMT1 or DNMT3b in CSLCs. Co-IP assays showed endogenous SALL4 coprecipitated with DNMT1 and DNMT3b (top), and endogenous DNMT1 or DNMT3b coprecipitated with SALL4 (middle and bottom). D Respective images (top) and quantification (bottom) of DNMT1 and DNMT3b expression in CSLCs with SALL4 overexpression or silencing by western blotting. E Spearman correlation analysis for miR-497-5p and DNMT1 (top) or DNMT3b (bottom) based on qRT-PCR data of 8 choriocarcinoma tissues. F Respective images (top) and quantification (bottom) of DNMT1 and DNMT3b protein levels with miR-497-5p overexpression or silencing by western blot analysis. G qRT-PCR analysis for miR-497-5p with co-transfection of SALL4, shDNMT1, and shDNMT3b in indicated groups. Data represent mean ± SD from at least three independent experiments. *P < 0.05, **P < 0.01, ***P < 0.001.