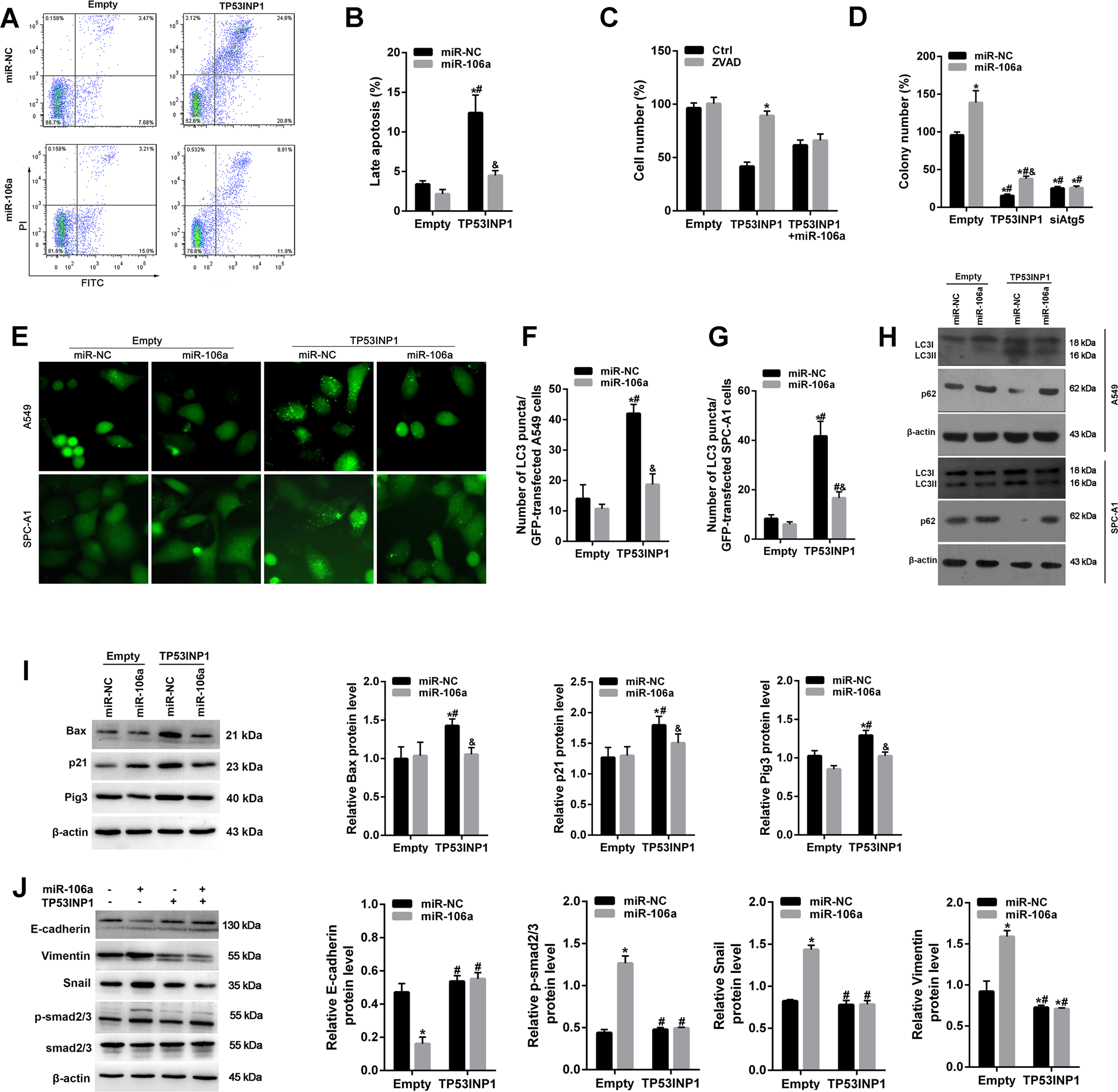
Fig. 5: MiR-106a/TP53INP1 regulated apoptosis- and EMT-related pathway in vitro.

A, B FACS analysis of cell apoptosis of SPC-A1 cells treated with miR-106a mimic and/TP53INP1. C Cell viability showed that the apoptosis of cells treated with TP53INP1 was inhibited in presence of a caspase inhibitor (Z-VAD-FMK). D Clonogenic assays showed that ATG5 knockdown abolished the effect of miR-106a in the number of colonies. miR-NC + Empty vector as control. E–G A549 and SPC-A1 cells were treated with pIRES2-EGFP-LC3 plasmid for 24 h. Then cells were observed in the fluorescence microscope. Scale bars: 20 μm. The number of GFP-LC3 puncta per cell was quantified and presented as mean ± SE from 100 randomly selected cells (n = 3). H Western blotting analysis of LC3 and p62 expression in A549 and SPC-A1 cells after transfected with miR-106a or/and TP53INP1. I Western blot analysis of the apoptosis-related protein expression of p21, Bax and Pig after transfected with miR-106a. J Western blot analysis of the expression of EMT-related protein, including E-cadherin, vimentin, snail, smad2/3 and p-smad2/3, after transfected with miR-106a mimics. *P < 0.05, compared with Empty + miR-NC; #P < 0.05, compared with Empty + miR-106a; &P < 0.05, compared with TP53INP1 + miR-NC.