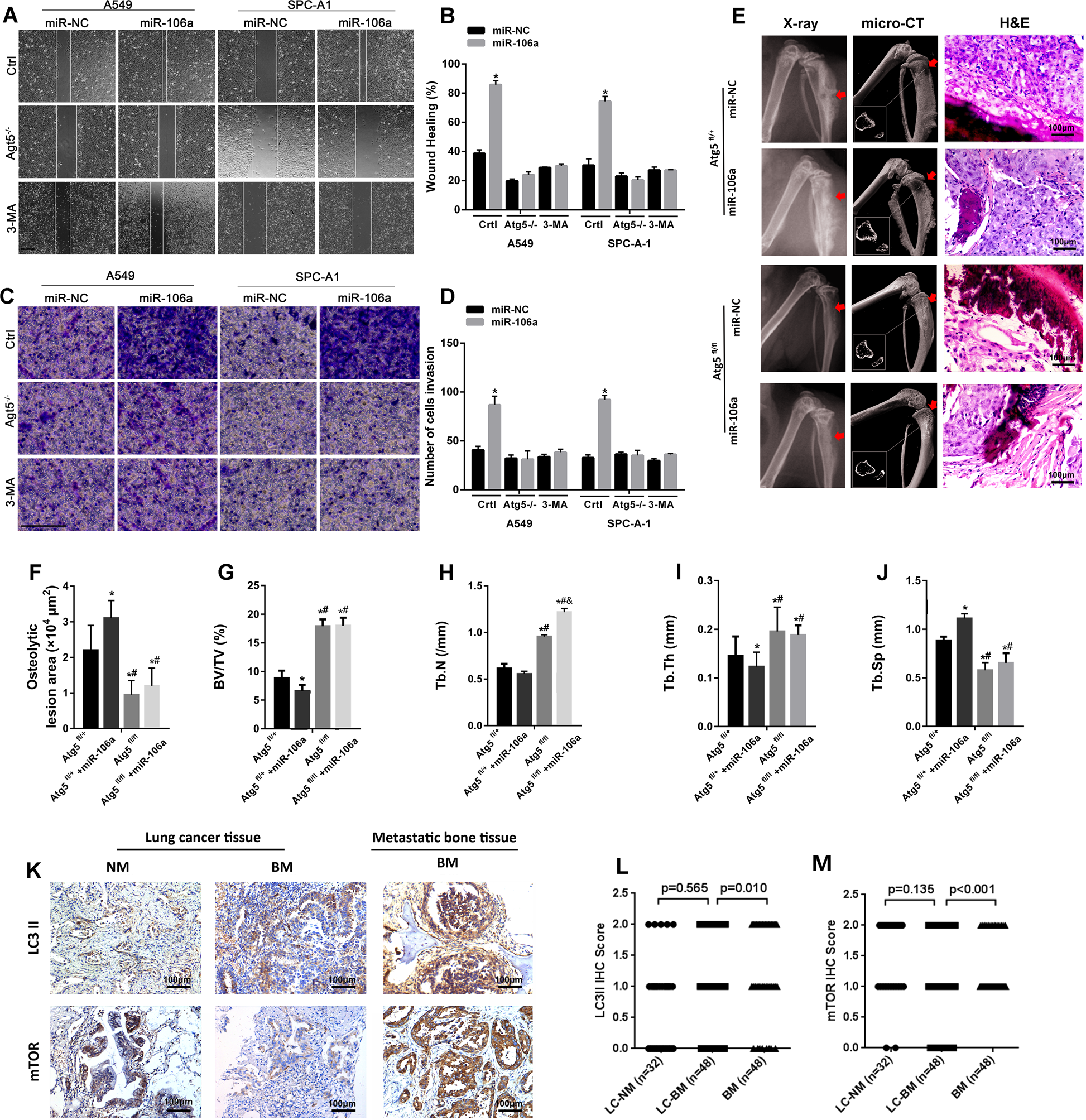
Fig. 6: The pro-metastasis role of miR-106a is partly dependent on autophagy.

A, B Wound healing analysis of the migration capability of A549 and SPC-A1 cells after treatment with siATG5 or 3-MA; *P < 0.05, compared with siATG5 + miR-106a or 3-MA + miR-106a. C, D Transwell migration of A549 and SPC-A1 cells were analysed under a microscope after treatment with siATG5 or 3-MA; *P < 0.05, compared with siATG5 + miR-106a or 3-MA + miR-106a. E–J Representative images of osteolytic lesion area on X-ray, micro-CT scans and H&E stain images from ATG5fl/fl or ATG5fl/+ nude mice that had been injected with SPC-A1 and treated with miR-106a agomir or miR-NC; *P < 0.05, compared to Atg5fl/+; #P < 0.05, compared to Atg5fl/+ + miR-106a; &P < 0.05, compared to Atg5fl/+ + miR-106a. K, L Representative LC3II and mTOR immunohistochemical staining images of the lungs and bone tissue. M IHC scores representing LC3II and mTOR expression. Data are means ± SD. *P < 0.05, unpaired two-tailed t test. Scale bars: 100 μm. LC lung cancer, NM non-metastasis, BM bone metastasis.