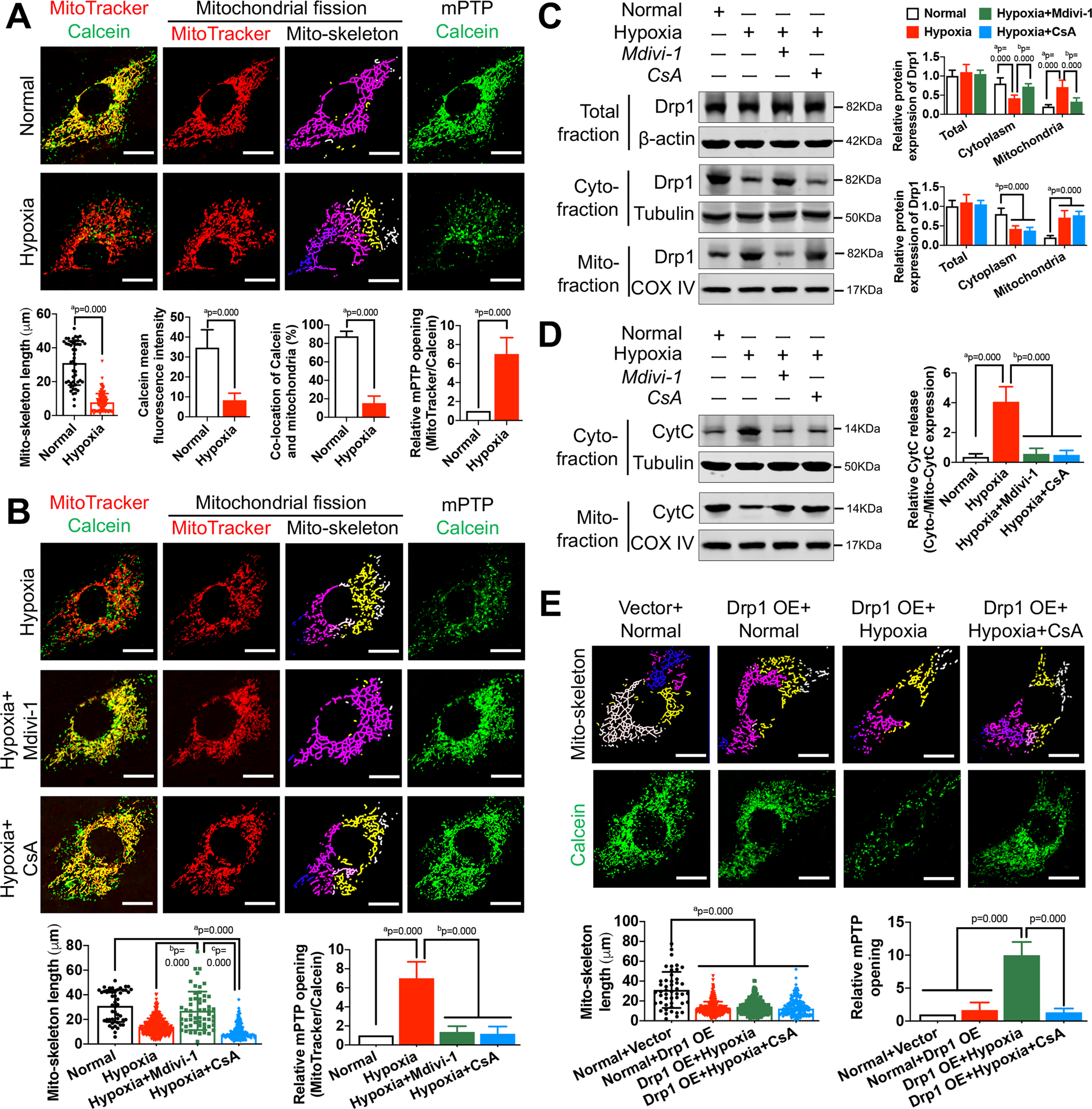
Fig. 1: The effects of mitochondrial Drp1 on mPTP opening after hypoxia.

A Representative confocal images of mPTP opening in VSMCs after hypoxia (bar, 25 μm). VSMCs were labeled with Calcein and MitoTracker to reflect mPTP opening and mitochondrial skeleton. B Representative confocal images of mPTP opening in hypoxia-induced VSMCs after Mdivi-1 (50 μM) or CsA (10 μM) treatment. Mitochondrial length and relative mPTP opening ratio in each group were calculated by Image J. C Relative protein expression of Drp1 in total, cytoplasmic and mitochondrial fractions of hypoxia-induced VSMCs after Mdivi-1 (50 μM) or CsA (10 μM) treatment. β-actin, Tubulin and COX IV were used as interior references of total, cytoplasmic and mitochondrial fractions. (n = 8 samples/group). D Relative protein expression of CytC in cytoplasmic and mitochondrial fractions of hypoxia-induced VSMCs after Mdivi-1 (50 μM) or CsA (10 μM) treatment. (n = 8 samples/group). E Representative confocal images of mPTP opening in Drp1-over expressed (Drp1 OE) VSMCs after hypoxia and CsA (10 μM) treatment. Mitochondrial length and relative mPTP opening ratio in each group were calculated by Image J. a: P < 0.05 compared with Normal group, b: P < 0.05 compared with Hypoxia group, c: P < 0.05 compared with Hypoxia + Mdivi-1 group.