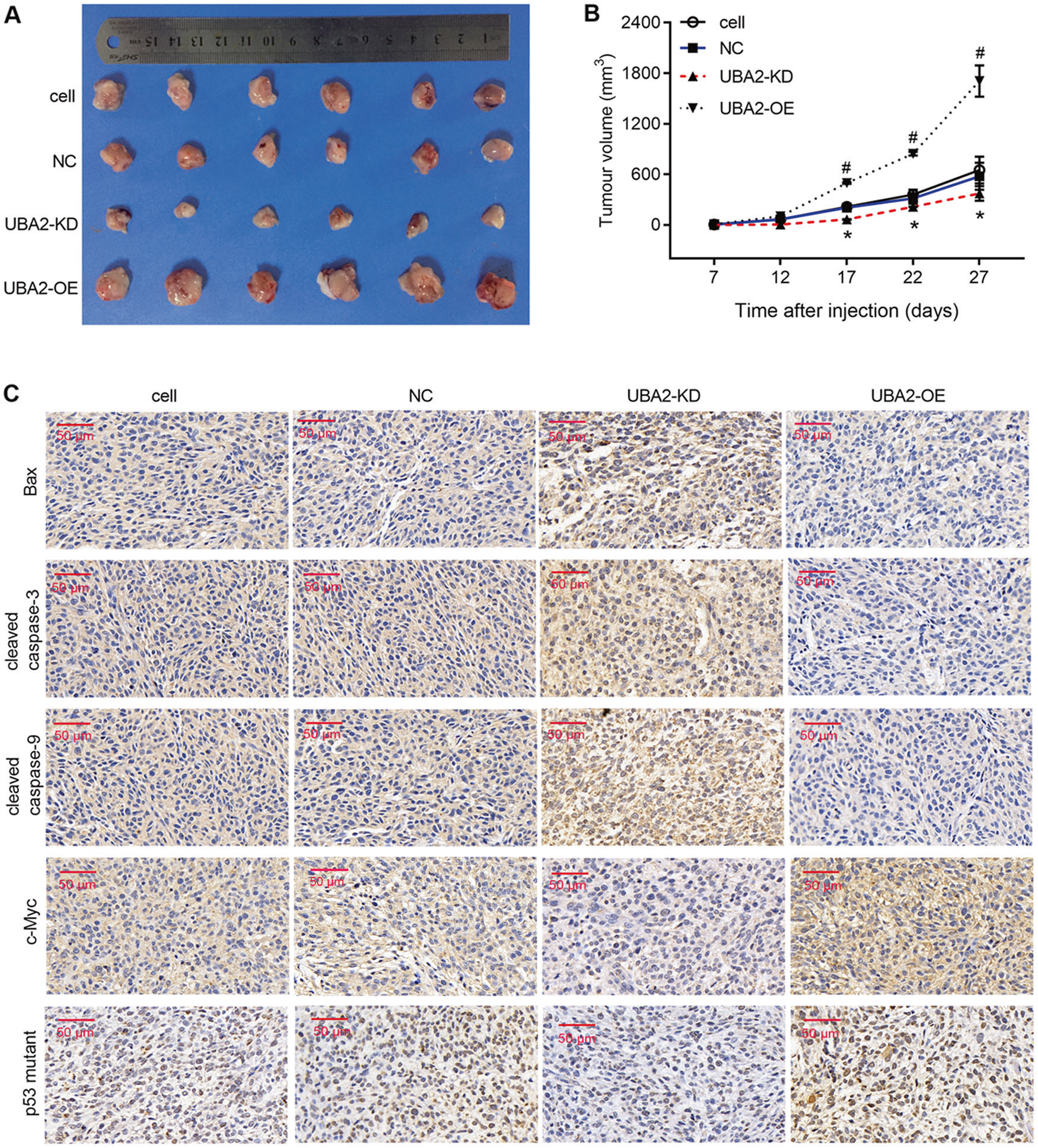
Fig. 4: Effects of UBA2 expression levels on tumor growth and apoptosis in a nude mouse model of subcutaneous tumor formation.

A Comparison of subcutaneous tumors induced in mice by subcutaneous injection of 786-O cells from four groups. B Time course of tumor growth in mice injected with 786-O cells from four groups. C Immunohistochemical detection of Bax, cleaved caspase-3, cleaved caspase-9, p53 mutant, and c-Myc expression in subcutaneous tumors of mice injected with 786-O cells from four groups. *p < .05 UAB2-KD vs. NC; #p < .05 UAB2-OE vs. NC. OE overexpression, KD knockdown, NC negative control.