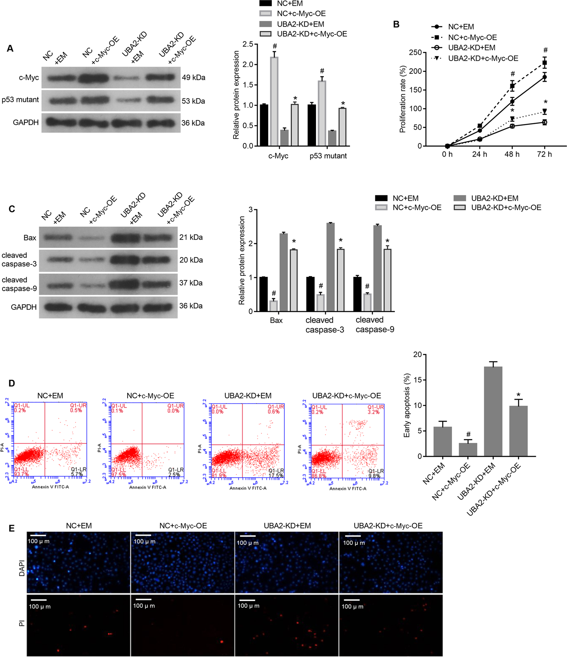
Fig. 6: Alleviation of the effects of UBA2 knockdown on 786-O cell proliferation and apoptosis via overexpression of c-Myc.

A Expression levels of the p53 mutant and c-Myc in cells transfected with c-Myc-overexpressing and control plasmids. B Proliferation rates of cells in (A). C Expression levels of proapoptotic proteins in cells in (A). D Proportions of apoptotic cells in the populations of cells in (A). E PI staining of cells in (A). #p < .05 NC + c-Myc-OE vs. NC + EM; *p < 0.05 UBA2-KD + c-Myc vs. UBA2-KD + EM. DAPI 4′,6-diamidino-2-phenylindole, PI propidium iodide, OE overexpression, KD knockdown, NC negative control, mp53 p53 mutant, EM empty vector.