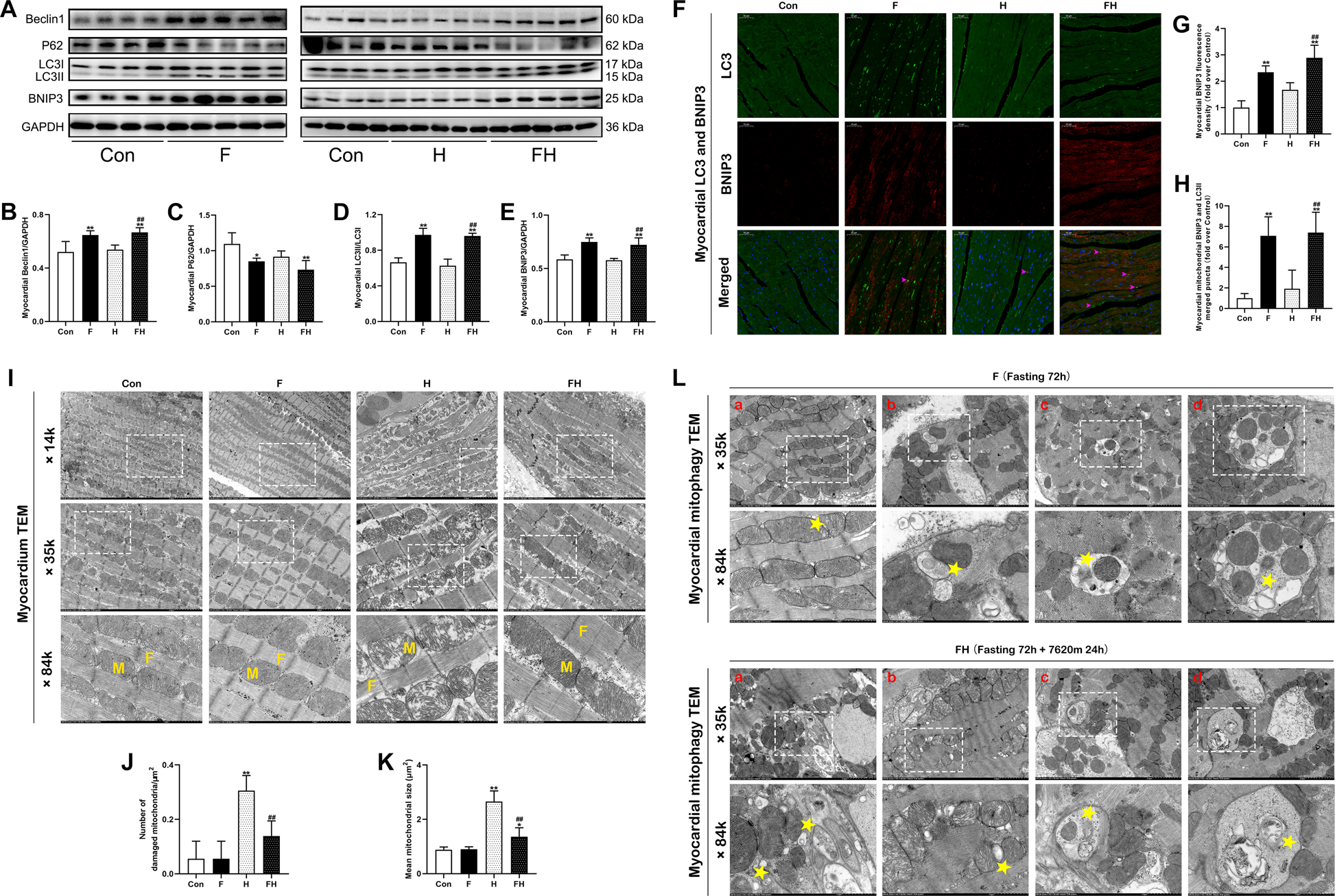
Fig. 3: Fasting pretreatment enhanced myocardial mitophagy levels in the myocardium under acute extreme hypoxia.
From: Fasting promotes acute hypoxic adaptation by suppressing mTOR-mediated pathways

A−E Representative western blots and quantitative analysis of autophagy-related proteins (Beclin1, P62, LC3) and a mitophagy-related protein (BNIP3) in the myocardium. The samples were derived from the same experiment, and gels/blots were processed in parallel. F Representative immunofluorescent images of the myocardium after double-staining for LC3 (green) and BNIP3 (red). The yellow puncta formed by the merging of green and red fluorescence indicated BNIP3-mediated mitophagy, as indicated by pink arrows and shown in the merged row. Scale bars = 50 μm. G, H Quantitative analysis of BNIP3 (red) fluorescence intensity and the number of merged LC3-BNIP3 puncta (yellow). I Representative electron micrograph showing myocardial fibers and mitochondrial shape. The white-boxed regions are enlarged in the next row. M represents mitochondria, and F represents myocardial fibers in the ×84K row. Scale bars = 5 μm (×14k), 2 μm (×35k), 1 μm (×84k). J, K Quantitative analysis of the number of damaged mitochondria per μm2 and the mean size of mitochondria. L Representative electron micrograph showing different stages of mitophagy in the myocardium in the F and FH groups, as indicated by yellow pentagrams. The white-boxed regions are enlarged in the 84K row. Scale bars = 2 μm (×35k), 1 μm (×84k). a Membrane vesicles in close apposition to the OMM. b Membrane vesicles wrapping around mitochondria. c An intact mitochondrion can be seen inside an autophagosome. d Autolysosomes containing digested material and mitochondria. The values are presented as the mean ± SEM (n = 5 animals/group). *P < 0.05 or **P < 0.01 vs. the Con group. #P < 0.05 or ##P < 0.01 vs. the H group.