Fig. 2: USP5 regulates PD-L1 stability.
From: USP5 facilitates non-small cell lung cancer progression through stabilization of PD-L1

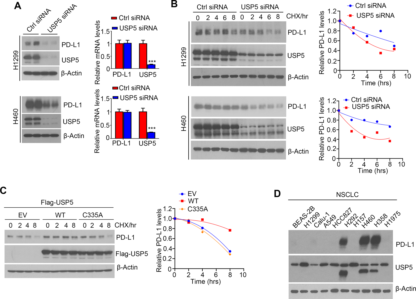
A H1299 and H460 cells weretransfected with non-targeting (ctrl) or USP5 siRNA, followed by western blot and qPCR analysis of PD-L1 protein and mRNA levels. B H1299 and H460 cells were transfected with non-targeting (ctrl) or USP5 siRNA, 48 h after transfection, cells were treated with 100 µg/ml cycloheximide (CHX) for the 2–8 h and followed by western blot analysis of indicated proteins. Representative western blots (left) and quantification of PD-L1 band intensities (right) were shown. C H1299 cells were transfected with empty vector (EV), WT, or C335A mutant flag-USP5, 48 h after transfection, cells were treated with 100 µg/ml cycloheximide (CHX) for the indicated time points and PD-L1 protein levels were checked by western blot (left). Right, PD-L1 protein level quantification was shown. D Protein levels of PD-L1 and USP5 were analyzed in different NSCLC cell lines by western blotting.