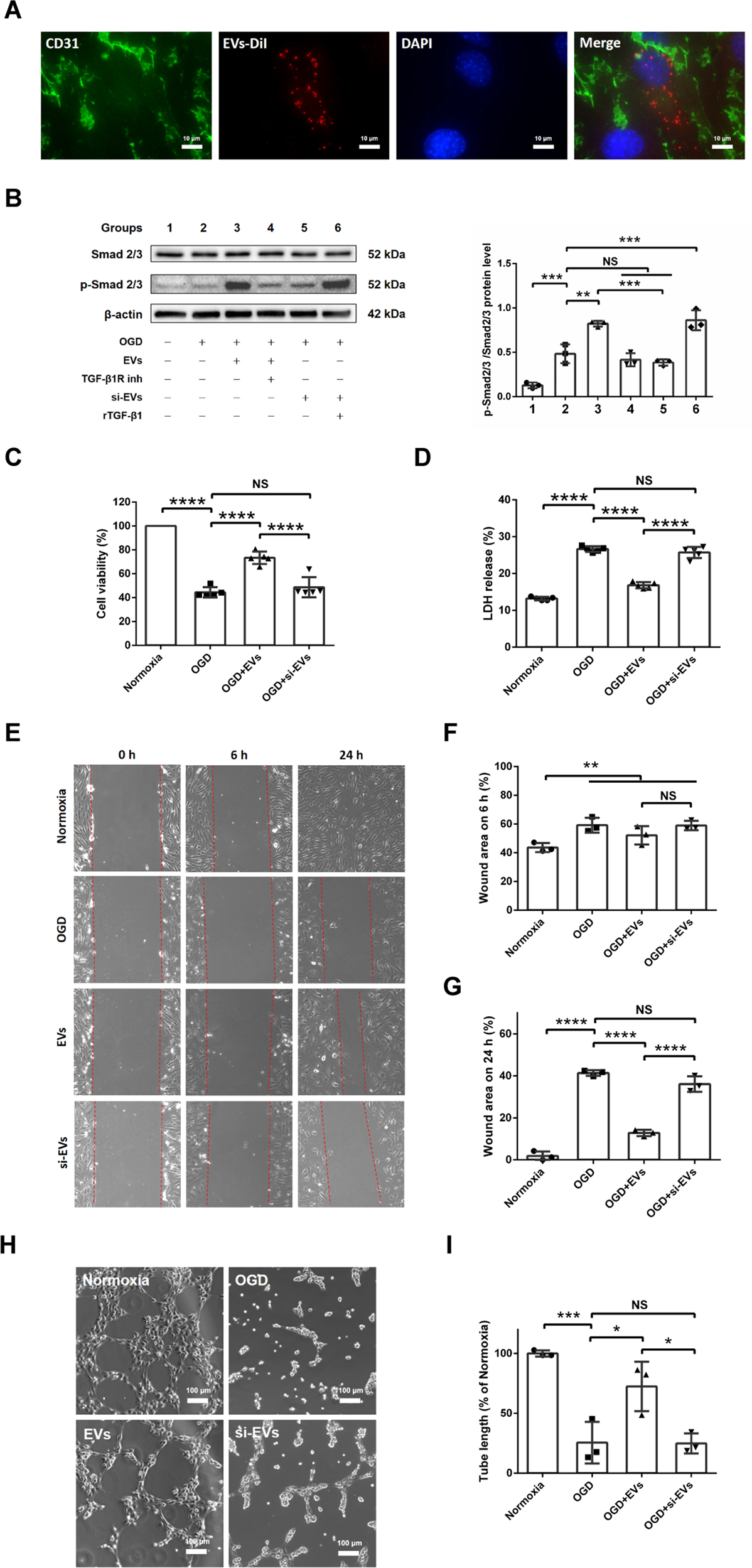
Fig. 3: EVs derived from OGD-preconditioned microglia promote cell viability, migration, and angiogenesis in hypoxic bEnd.3 cells via the TGF-β/Smad2/3 pathway.

A EVs labeled with DiI (red) were taken up into the cytoplasm of CD31+ (green) bEnd.3 endothelial cells. B Quantitative analysis of Smad2/3 and p-Smad2/3 expression associated with the TGF-β/Smad2/3 pathway using Western blot analysis normalized with the housekeeping protein β-actin (n = 3) in the six groups: group 1 (treatment with drug solvent under normoxic condition), group 2 (OGD/RO treatment with drug solvent), group 3 (1 μg/ml EV incubation during OGD/RO, EVs derived from OGD-preconditioned microglia), group 4 (2 µM TGF-β1 receptor inhibitor treatment in group 3), group 5 (1 μg/ml si-EV incubation during OGD/RO, si-EVs derived from OGD-preconditioned plus TGF-β1 siRNA-transfected microglia), and group 6 (10 ng/ml recombinant TGF-β1 treatment in group 5). C Cell viability was analyzed in endothelial cells exposed to 16 h of OGD followed by 24 h of RO using the MTT assay in the four groups: normoxia, OGD control, EV treatment and si-EV treatment during OGD/RO (n = 5). Cells incubated in the normoxia control group were defined as 100% cell survival. D OGD-induced cell toxicity was further assessed in the lactate dehydrogenase (LDH) release assay (n = 5). E Representative photos under bright-field microscopy analyzing cell migration after 0, 6 and 24 h after scratch injury in the aforementioned experimental groups. F, G Quantitative analysis of the scratch assay from (E) at 6 h (F) and at 24 h (G) after the scratch (n = 3). H Representative photos of the tube formation assay at 6 h after seeding the endothelial cells on the matrigel. I Quantitative analysis of tube branch length indicating promoted angiogenesis in hypoxic endothelial cells after the various treatment paradigms (n = 3). Data are expressed as mean ± SD. NS no significance, *p < 0.05, **p < 0.01, ***p < 0.001 and ****p < 0.0001. EVs extracellular vesicles, OGD oxygen−glucose deprivation, RO reoxygenation, LDH lactate dehydrogenase.