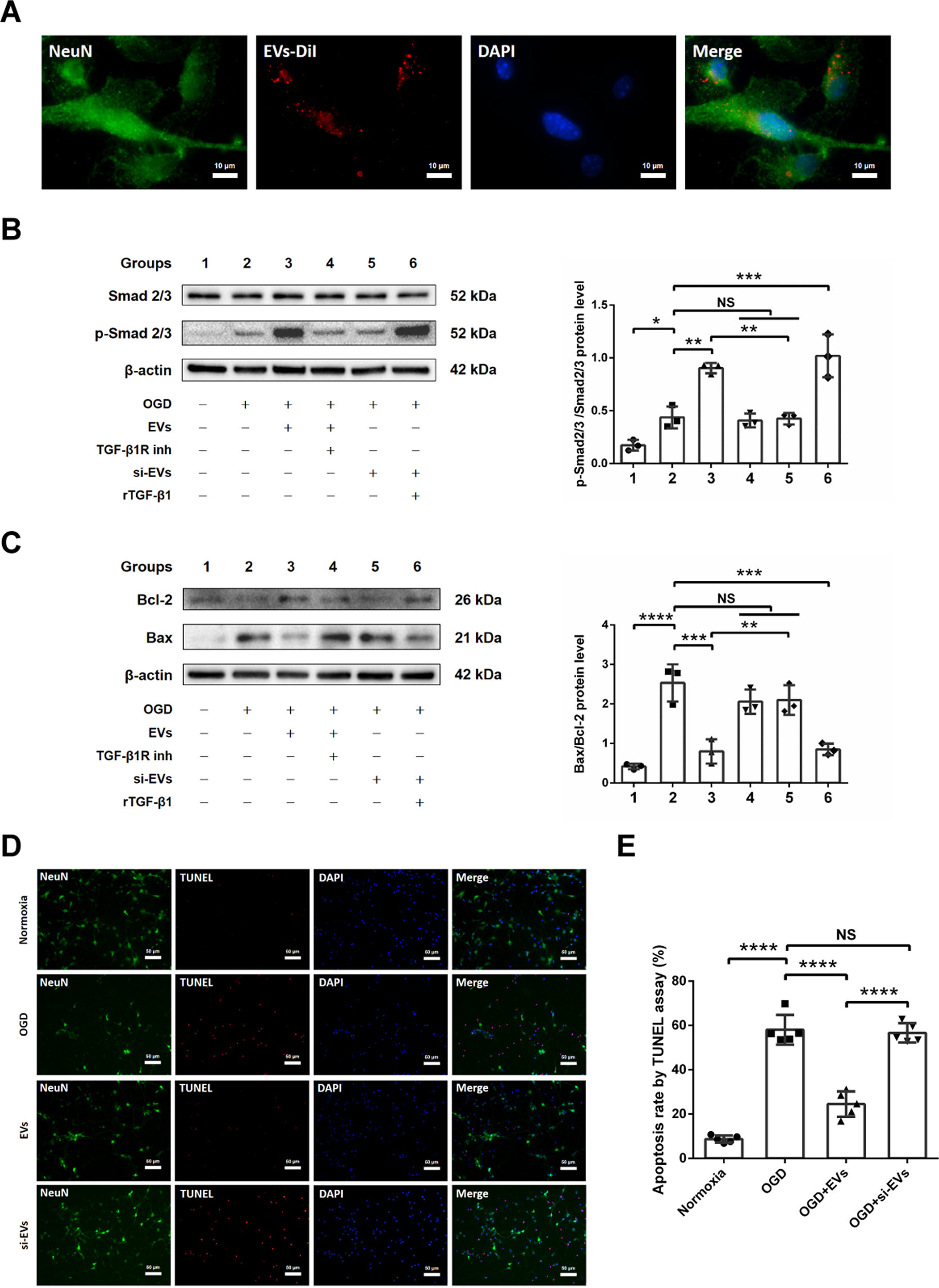
Fig. 4: EVs repress neuronal apoptosis in hypoxic cortical neurons via the TGF-β/Smad2/3 pathway.

A EVs labeled with DiI (red) were taken up into the cytoplasm of NeuN+ (green) primary cortical neurons. B Quantitative analysis of Smad2/3 and p-Smad2/3 expression associated with the TGF-β/Smad2/3 pathway using Western blot analysis normalized with the housekeeping protein β-actin (n = 3) in the six groups: group 1 (treatment with drug solvent under normoxic condition), group 2 (OGD/RO treatment with drug solvent), group 3 (1 μg/ml EV incubation during OGD/RO, EVs derived from OGD-preconditioned microglia), group 4 (2 µM TGF-β1 receptor inhibitor treatment in group 3), group 5 (1 μg/ml si-EV incubation during OGD/RO, si-EVs derived from OGD-preconditioned plus TGF-β1 siRNA-transfected microglia), and group 6 (10 ng/ml recombinant TGF-β1 treatment in group 5). C Quantitative analysis of anti-apoptotic protein Bcl-2 and pro-apoptotic protein Bax expression using Western blot analysis normalized with the housekeeping protein β-actin in the same six groups (n = 3). D, E Quantitative analysis of apoptotic cell (red) rate in primary cortical neurons (NeuN, green) by TUNEL staining (red) in the four groups: normoxia, OGD control, EV treatment and si-EV treatment during OGD and RO (n = 5). Data are expressed as mean ± SD. *p < 0.05, **p < 0.01, ***p < 0.001, and ****p < 0.0001. EVs extracellular vesicles, OGD oxygen−glucose deprivation, RO reoxygenation, Bcl-2 B-cell lymphoma 2 protein, Bax Bcl-2-associated X protein.