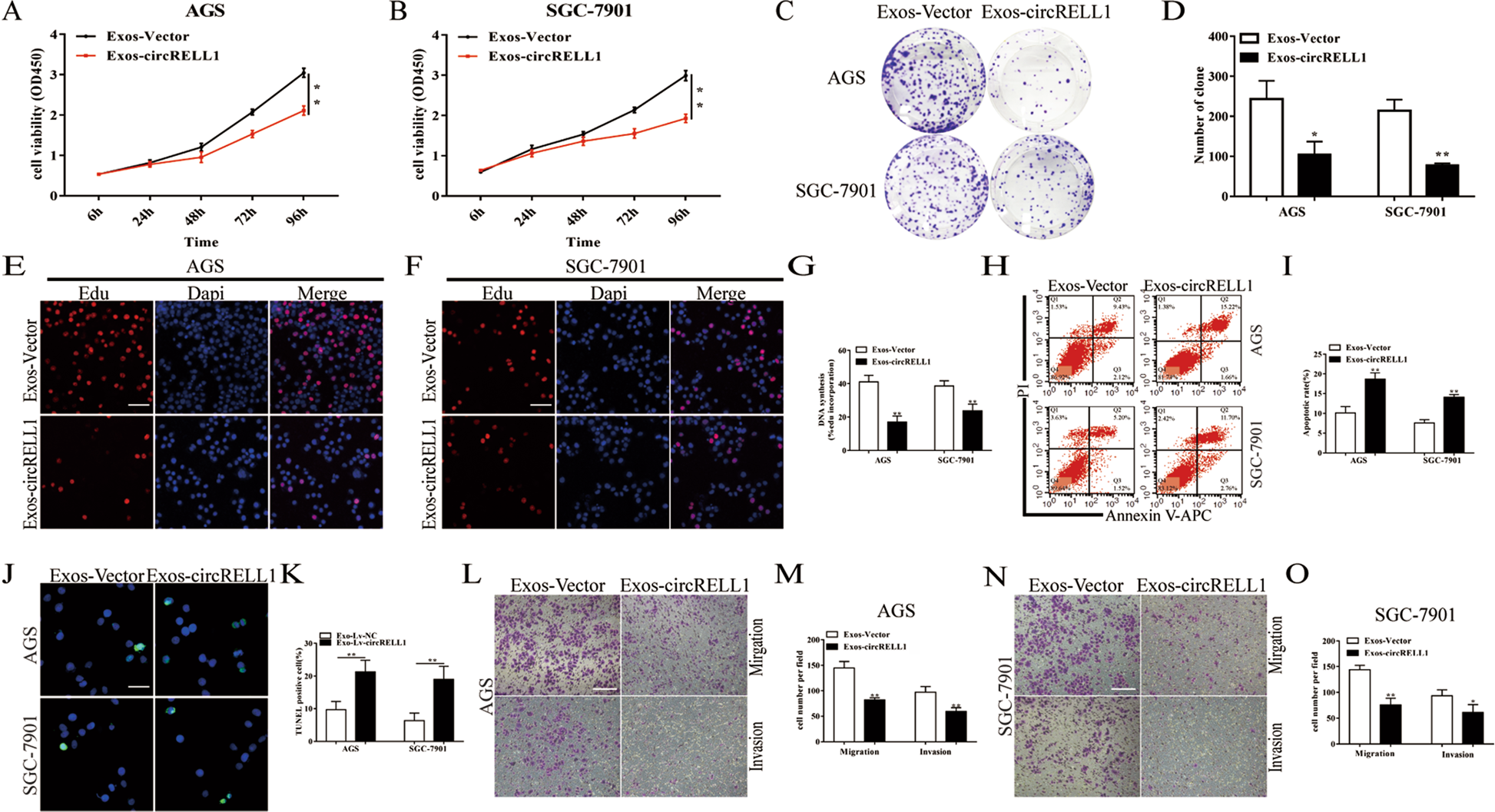
Fig. 3: Intercellular transfer of exosomal circRELL1 suppresses the malignant phenotype in vitro.

A, B CCK-8 assay was utilized to measure cell viability in GC cells after co-culturation with exos-circRELL1 or exos-vector derived from GC cells medium. C, D Colony formation assays were applied to measure cell proliferation ability in GC cells. E–G Edu assays were used to explore cell proliferation capability in GC cells (scale bar: 100 μm). H–K Flow cytometry assays and TUNEL assays were conducted to access cell apoptosis rates in GC cells (scale bar: 100 μm). L–O Transwell assays were employed to investigate cell migration and invasion capability in GC cells (scale bar: 200 μm). Results are presented as mean ± SD of three independent experiments. *P < 0.05, **P < 0.01.