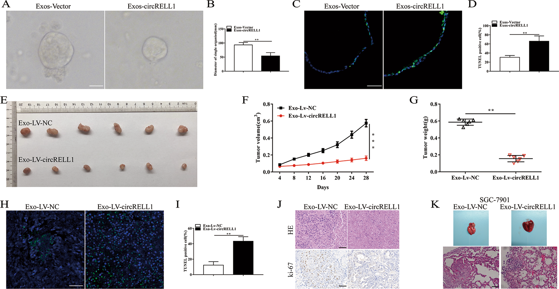
Fig. 4: Exomsomal circRELL1 decreases GC organoids proliferation and inhibits tumor growth, and metastasis in vivo.

A, B Representative results of human GC organoids culture after co-culturation with circRELL1-overexpressing exosomes or control exosomes (scale bar: 25 μm). C, D Assessment of the apoptosis of organoids cocultured with exos-circRELL1 or exos-Vector by TUNEL assays. E SGC-7901 transfected with Exo-LV-circRELL1 or Exo-LV-NC was inoculated in the burden nude mice. F, G Analysis of tumor size and weight after different treatments. H, I Assessment of the apoptosis of the xenografts by TUNEL assays (scale bar: 50 μm). J Representative results of HE staining of the specimen and assessment of the Ki-67 protein levels in the xenografts by IHC analysis (scale bar: 50 μm). K Representative images of pulmonary metastasis and HE staining of specimen (scale bar: 50 μm). Results are presented as mean ± SD of three independent experiments. **P < 0.01, ***P < 0.001.