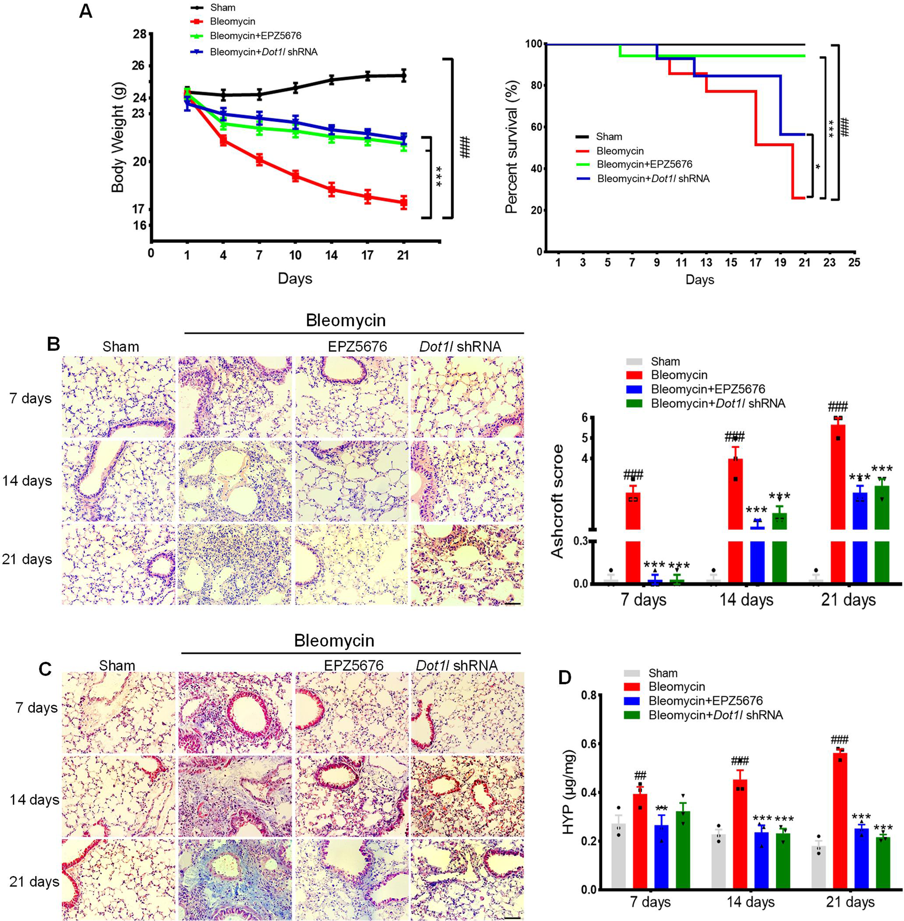
Fig. 3: DOT1L is critical for the pathology of pulmonary fibrosis.
From: The histone methyltransferase DOT1L is a new epigenetic regulator of pulmonary fibrosis

A The body weight (left) and survival rate (right) of mice decreased in bleomycin-administrated mice after Dot1l shRNA lentivirus or EPZ5676 treatment for 7, 14, and 21 days. B H&E staining and Ashcroft histopathological grading score are measured on days 7, 14, and 21 in bleomycin-administrated mice after Dot1l shRNA lentivirus and EPZ5676 treatment, scale bars: 50 μm. C Representative images of Masson’s trichrome staining of lung sections, scale bars: 50 μm. D Levels of collagen deposition in the lung are determined by hydroxyproline estimation. All data are presented as mean ± S.D.; n = 6–10/group, ##p < 0.01, ###p < 0.001 compared with the sham group; *p < 0.05, **p < 0.01, ***p < 0.001 compared with the bleomycin group.