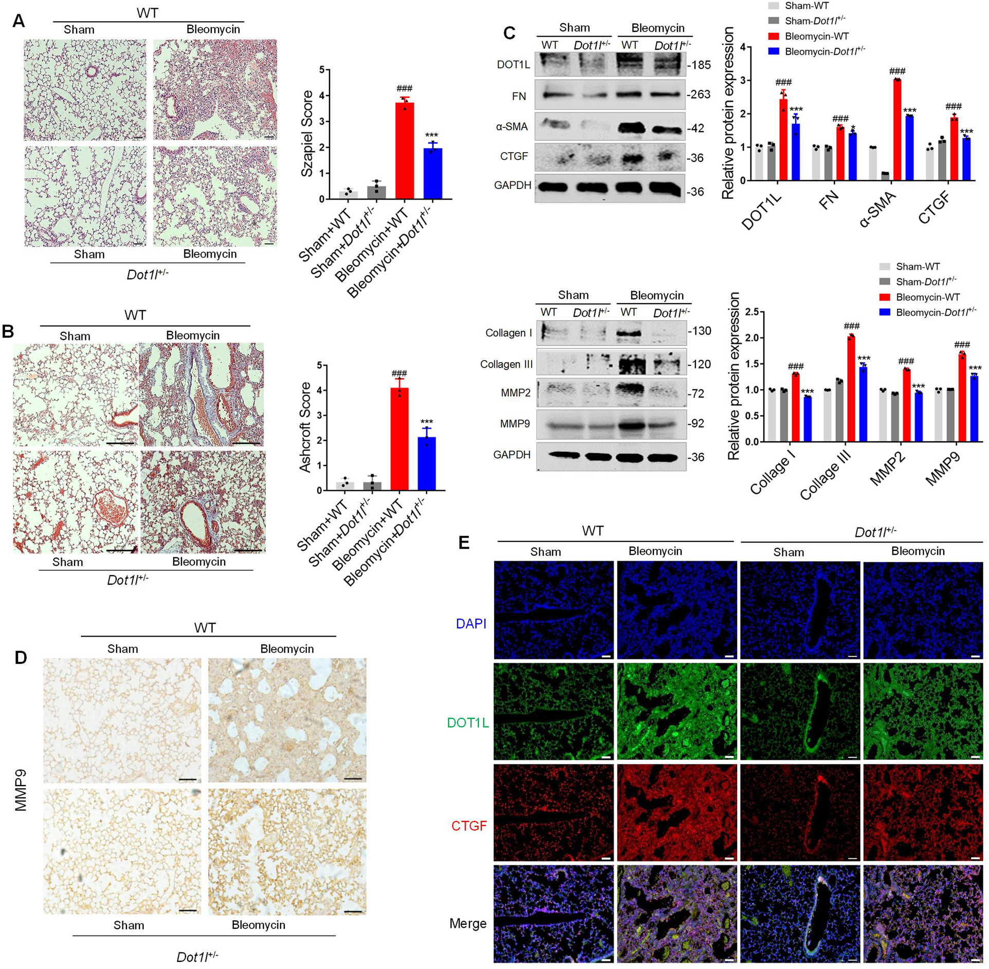
Fig. 4: DOT1L heterozygote mice is insensitive to the development of pulmonary fibrosis.
From: The histone methyltransferase DOT1L is a new epigenetic regulator of pulmonary fibrosis

WT and Dot1l+/− mice were subjected to bleomycin for 14 days. A Representative hematoxylin and eosin (H&E) staining of lung sections from bleomycin-induced wild-type (WT) or Dot1l+/− mice, scale bars: 20 μm. The detailed Szapiel score is shown on the right panel. B Representative Masson’s trichrome staining of lung sections from bleomycin-induced wild-type (WT) or Dot1l+/− mice, scale bars: 100 μm. The pulmonary fibrosis stained by Masson’s trichrome staining was evaluated according to the Ashcroft score on the right panel. C Expression levels of pulmonary fibrosis markers (FN, CTGF, α-SMA, Collagen I/III, and MMP2/9) in lung tissue of bleomycin-induced WT or Dot1l+/− mice, as detected by western blot. D Representative immunohistochemistry staining of MMP9 in the lung sections from bleomycin-induced WT or Dot1l+/− mice, scale bars: 50 μm. E The immunofluorescence double staining with anti-DOT1L and anti-CTGF in lung sections of bleomycin-induced WT or Dot1l+/− mice, scale bars: 20 μm. All data are presented as mean ± S.D.; n = 6–10/group, ###p < 0.001 compared with the sham-WT group; *p < 0.05, ***p < 0.001 compared with the Bleomycin-WT group.