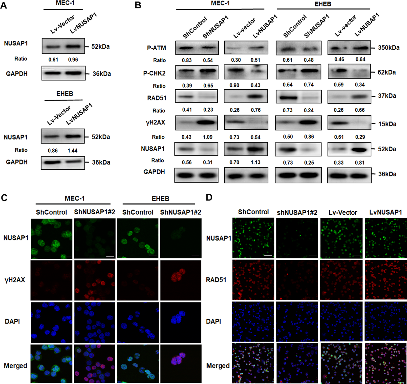
Fig. 4: DNA damage in CLL cells induced by suppression of NUSAP1.

A Western blotting verification of CLL cells with NUSAP1 overexpression. B Protein expression of DDR in CLL cells with NUSAP1 decrement and overexpression by western blotting analysis. C IF staining of γH2AX in CLL cells with NUSAP1-expression changed. Bar: 20 μm. D IF staining of RAD51 in MEC-1 cells with NUSAP1-expression changed. Bar: 50 μm.