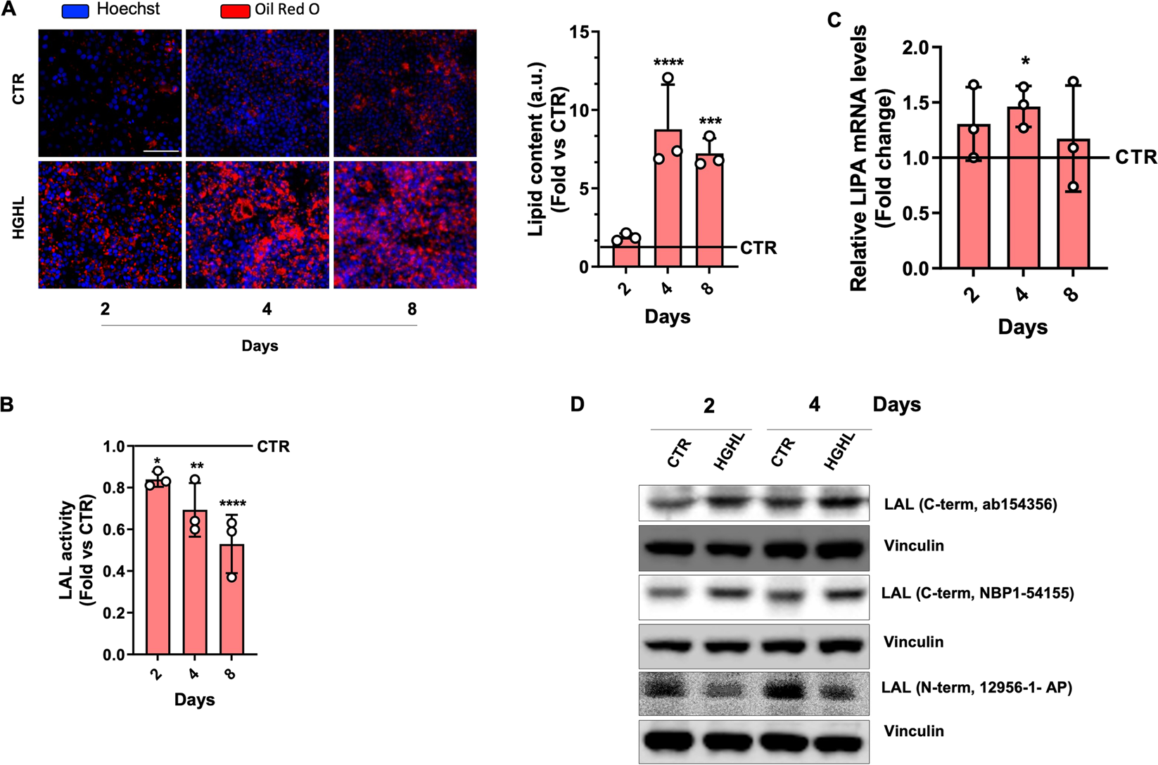
Fig. 1: LAL protein content and activity is affected in an in vitro model of NAFLD.
From: Molecular and histological traits of reduced lysosomal acid lipase activity in the fatty liver

Huh7 cells were cultured in high-glucose/high-lipid (HGHL) medium for 2, 4 and 8 days. A Oil Red O staining to determine intracellular lipids by fluorescence microscopy (left panel) or by a colorimetric method after Oil Red O elution (right panel). Hoechst 33342 was used to stain nuclei. B LAL activity determined by spectrophotometric enzymatic assay. C Analysis of LIPA mRNA levels by qPCR. D Evaluation of LAL protein content through western blot analysis using different antibodies directed against N-term or C-term epitope. Vinculin was used as loading control. Immunoblots are representative of one experiment out of three giving similar results. Data are expressed as mean ± SD (*p < 0.05, **p < 0.01, ***p < 0.001, ****p < 0.0001, vs CTR; n = 3).