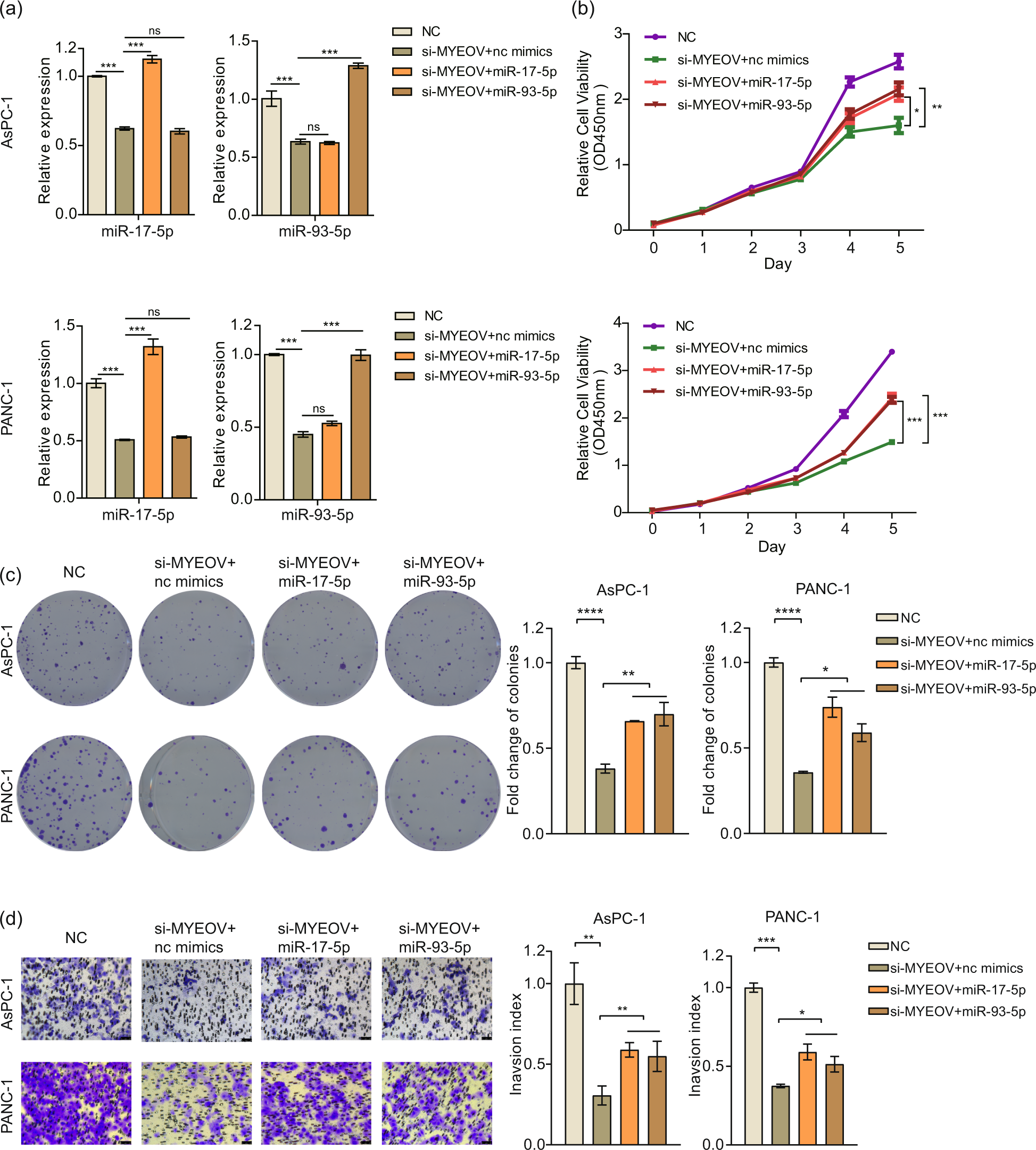
Fig. 6: Exogenous miR-17-5p and miR-93-5p expression partially reverses the reduction in cell proliferation, migration and invasion caused by MYEOV knockdown.

a The qPCR-based expression levels of miR-17-5p and miR-93-5p before and after transfection. b, c Cell proliferation as measured by the CCK-8 (b) and colony formation (c) assays. d Cell invasion as determined by the transwell invasion assay (200× magnification). All n ≥ 3; bar, SEM; *P < 0.05, **P < 0.01 and ***P < 0.001; Student’s t-test.