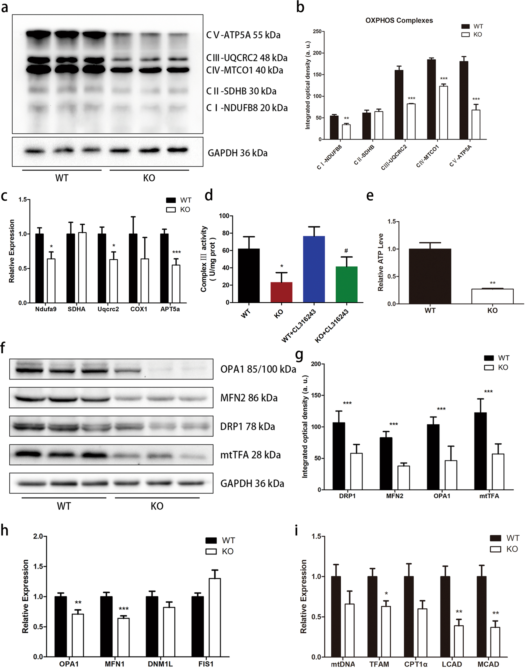
Fig. 5: Trib1 knockout results in decreased ATP production and disruption of mitochondrial homeostasis.
From: Trib1 deficiency causes brown adipose respiratory chain depletion and mitochondrial disorder

a, b Western blots of mitochondrial electron transport chain complexes (complexes I–V) in brown adipose of Trib1-knockout and wild-type mice, and the results of optical density analyses. c The mRNA level of brown adipose respiratory chain complex in Trib1-knockout and wild-type mice. d Mitochondrial complex III activity of brown adipose in Trib1 KO and WT mice treated with CL316243 or not. e ATP level of brown adipose in Trib1-knockout and wild-type mice. f, g Expression of mitochondrial fusion and fission proteins in brown adipose tissue of Trib1-knockout and wild-type mice, and the results of optical density analyses. h Mitochondrial fusion and fission gene mRNA level in Trib1-knockout and wild-type mice. i Mitochondrial copy number and fatty acid oxidation gene mRNA level of brown adipose in Trib1-knockout and wild-type mice. DRP1, dynamin-related protein 1; FIS1, fission protein 1; Mfn1, mitofusin 1; Mfn2, mitofusin 2; OPA1, optic atrophy 1; TFAM, transcription factor; CPT1α, carnitine palmitoyltransferase 1 A; MCAD, medium-chain acyl-CoA dehydrogenases; LCAD, long-chain acyl-CoA dehydrogenases. In the bar figure, each data represents mean ± SEM (n = 5). Indicated comparisons were made using Student’s paired t-test, *P < 0.05, **P < 0.01, ***P < 0.001 over Trib1 WT mice; #P < 0.05, ##P < 0.01, ###P < 0.001 over Trib1 WT mice treated with CL316243.