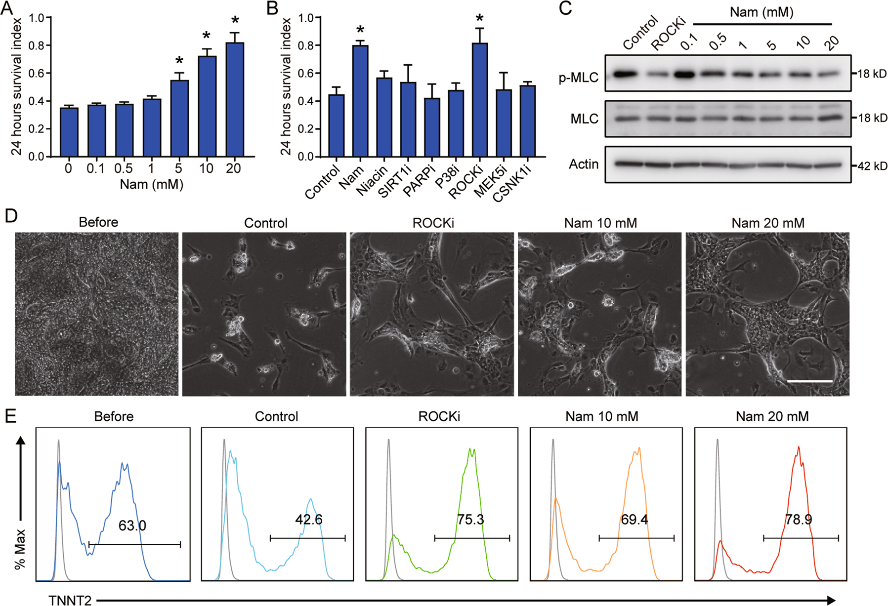
Fig. 6: Nicotinamide promotes the survival of hESC-derived cardiomyocytes and improves cardiomyocyte purity.

A Dose-dependent impact of nicotinamide on the survival of hESC-derived cardiomyocytes. After 10 days of differentiation, hESC-derived cardiomyocytes were passaged under the indicated doses of nicotinamide (Nam). The survival index indicates the number of living cells divided by the input cells after 24 h of plating. B The effect of different modulators related to nicotinamide on cardiomyocyte survival 24 h after dissociation. Nicotinamide (Nam) 20 mM, Niacin 20 mM, EX527 (SIRT1i) 10 μM, AZD2281 (PARPi) 100 nM, SB202190 (P38i) 10 μM, Y-27632 (ROCKi) 10 μM, BIX02189 (MEK5i) 5 μM or D4476 (CSNK1i) 10 μM. C Phosphorylation of MLC (Ser19) in dissociated cardiomyocytes under indicated doses of nicotinamide or ROCK inhibitor (Y27632, 10 μM) treatment for 1 h after individualization. D Representative phase-contrast images of cardiomyocytes passaged under the indicated treatments, 24 h after plating. Nicotinamide (Nam) 10 mM or 20 mM, Y27632 (ROCKi) 10 μM. Scale bar, 100 μm. E Flow cytometric analyses showing the percentage of TNNT2-positive cardiomyocytes passaged under the indicated treatments, 24 h after plating. Data shown are normalized to control, and represent mean ± SD of three independent experiments (*p < 0.05 compared with Control).