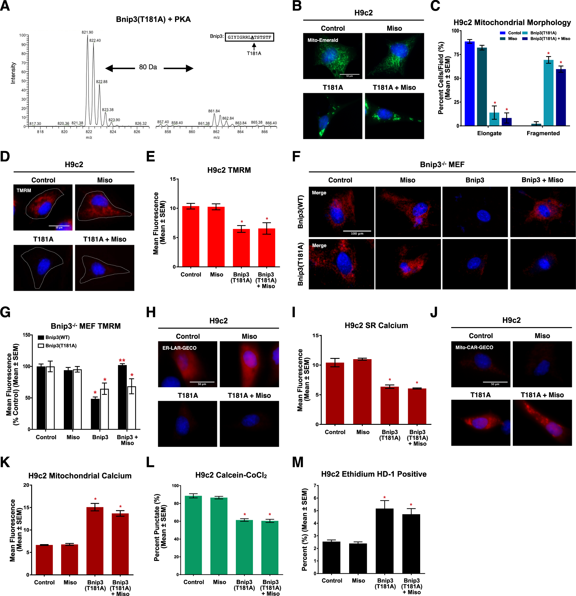
Fig. 5: Misoprostol Inhibits Bnip3-induced mitochondrial perturbations and cell death through Thr-181 phosphorylation in H9c2 cells.

A SIM scan of a mutated peptide where the PKA site at Threonine-181 is replaced with Alanine (left). On the right, phosphorylation of this mutate peptide is negligible at the predicted m/z that corresponds to the addition of a PO3 (M = 80.00 Da). B H9c2 cells transfected with pcDNA3 (control) or Myc-T181A and treated with 10 μM misoprostol (Miso) or PBS control for 16 h. Mito-Emerald (green) was included in all conditions to show transfected cells and mitochondrial morphology. Cells were stained with hoechst (blue) and imaged by standard fluorescence microscopy. C Quantification of cells in (B), where the number of cells with elongated and fragmented mitochondria are expressed as a percentage of all transfected cells in 30 random fields, across 3 independent experiments. D H9c2 cells treated as in (B). CMV-GFP (outline) was included in all conditions to indicate transfected cells Cells were stained with TMRM (red) and hoechst (blue) and imaged by standard fluorescence micros€y. E Quantification of cells in (D), where red fluorescent signal was normalized to cell area and quantified in 30 random fields, across 3 independent experiments. F Bnip3−/− mouse embryonic fibroblasts (MEFs) treated as in (B) where either Myc-Bnip3(WT) or Myc-Bnip3(T181A) was transfected in Cells were stained with TMRM (red) and hoechst (blue) and imaged by standard fluorescence microscopy. G Quantification of cells in (F), where red fluorescent signal was normalized to cell area and quantified in 15 random fields, across 3 independent experiments. H H9c2 cells treated as in (B). ER-LAR-GECO (red) was included in all conditions to indicate ER calcium content. Cells were stained with hoechst (blue) and imaged by standard fluorescence microscopy. I Quantification of cells in (€as in (E) in 30 random fields, across 3 independent experiments. J H9c2 cells treated as in (B). Mito-CAR-GECO (red) was included in all conditions to indicate mitochondrial calcium content. Cells were stained with hoechst (blue) and imaged by standard fluorescence microscopy. K Quantification of cells i€J) as in (E) in 30 random fields, across 3 independent experiments. L Quantification of H9c2 cells treated as in (B) and CMV-ds.RED was included in all conditions to indicate transfected cells. Cells were stained with hoechst (blue) and calcein-AM quenched by cobalt chloride (CoCl2, 5 μM) to assess permeability transition. Quantification was done by calculating the percentage of cells with mitochondrial puncta in 30 random fields, across 3 independent experiments. M Quantification of H9c2 cells treated as in (B). Live cells were stained with calcein-AM (green), and necrotic cells were stained with ethidium homodimer-1 (red) and are expressed as percent (%) dead in 30 random fields, across 3 independent experiments. All data are represented as mean ± S.E.M. *P < 0.05 compared with control, while **P < 0.05 compared with Bnip3 treatment, determined by 1-way ANOVA or 2-way ANOVA where appropriate.