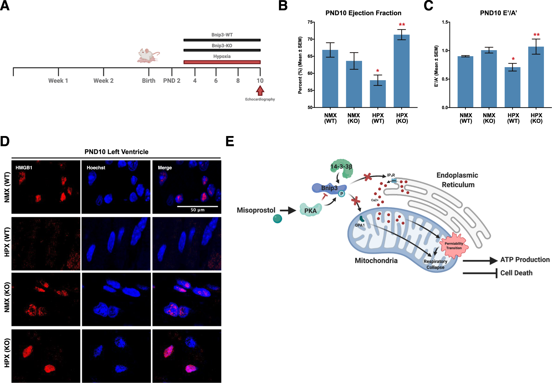
Fig. 7: Bnip3 ablation prevents hypoxia-induced contractile dysfunction and necroinflammation in the PND10 neonatal heart.

A Post-natal day 2 (PND2) Bnip3-WT and Bnip3-null mice are exposed to hypoxia (10% O2) from PND3-10, hearts were imaged and collected on PND10. B Ejection fraction and (C) E’/A’ ratio for PND10 animals treated as in (A), in 3-5 mice per group, as determined by transthoracic echocardiography. D PND10 hearts treated as in (A) and stained with DAPI (Blue) and probed for high mobility group box 1 (HMGB1, red). Hearts were imaged via €focal microscopy. E Proposed mechanism by which misoprostol inhibits Bnip3 at the mitochondria and ER to prevent necrotic cell death and necroinflammation. All data are represented as mean ± S.E.M. *P < 0.05 compared with WT control, while **P < 0.05 compared with WT hypoxia treatment, determined by 1-way ANOVA.