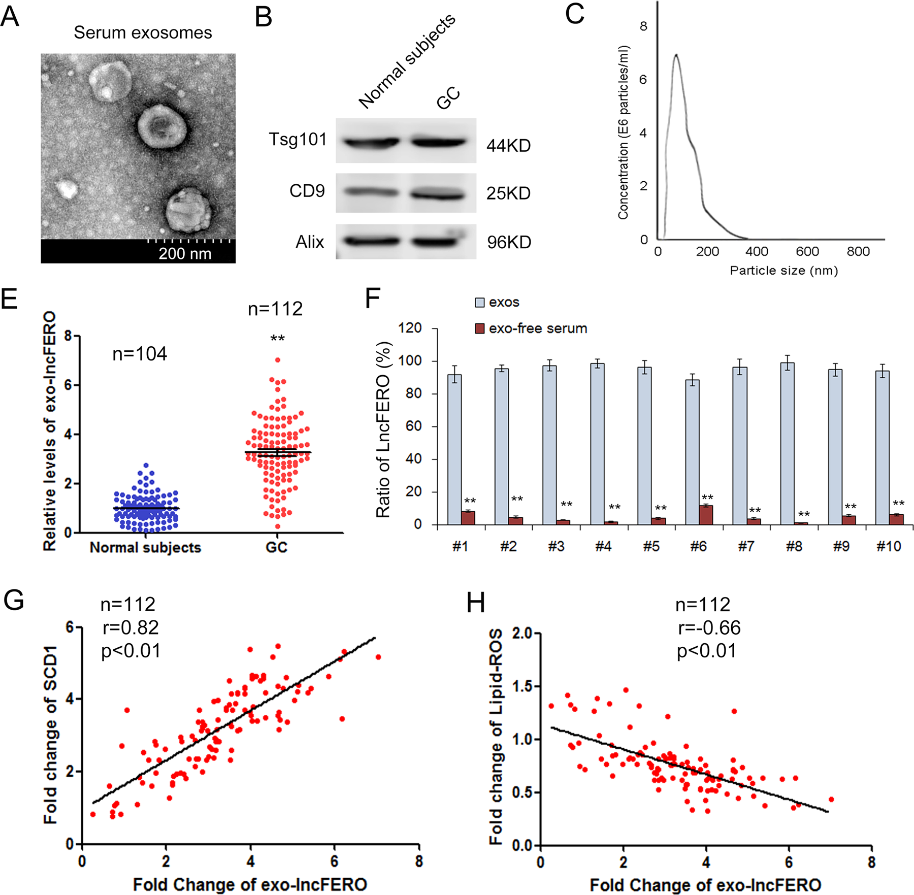
Fig. 2: Exosomal lncFERO is positively linked with SCD1 expression.

A Serum exosomes were observed by using an electron microscope (scale bar, 200 nm). B Detection of exosome markers, Tsg101, CD9, and Alix, by western blotting assay. C Nanotracking analysis of the diameters of vesicles. E Relative levels of exo-lncFERO in normal subjects (n = 104) and GC patients (n = 112). F Relative levels of exo-lncFERO in the exos and exo-free serum (n = 10). G Exo-lncFERO is positively correlated with SCD1 (n = 112). H Exo-lncFERO is negatively correlated with lipid ROS levels (n = 112). **p < 0.01.