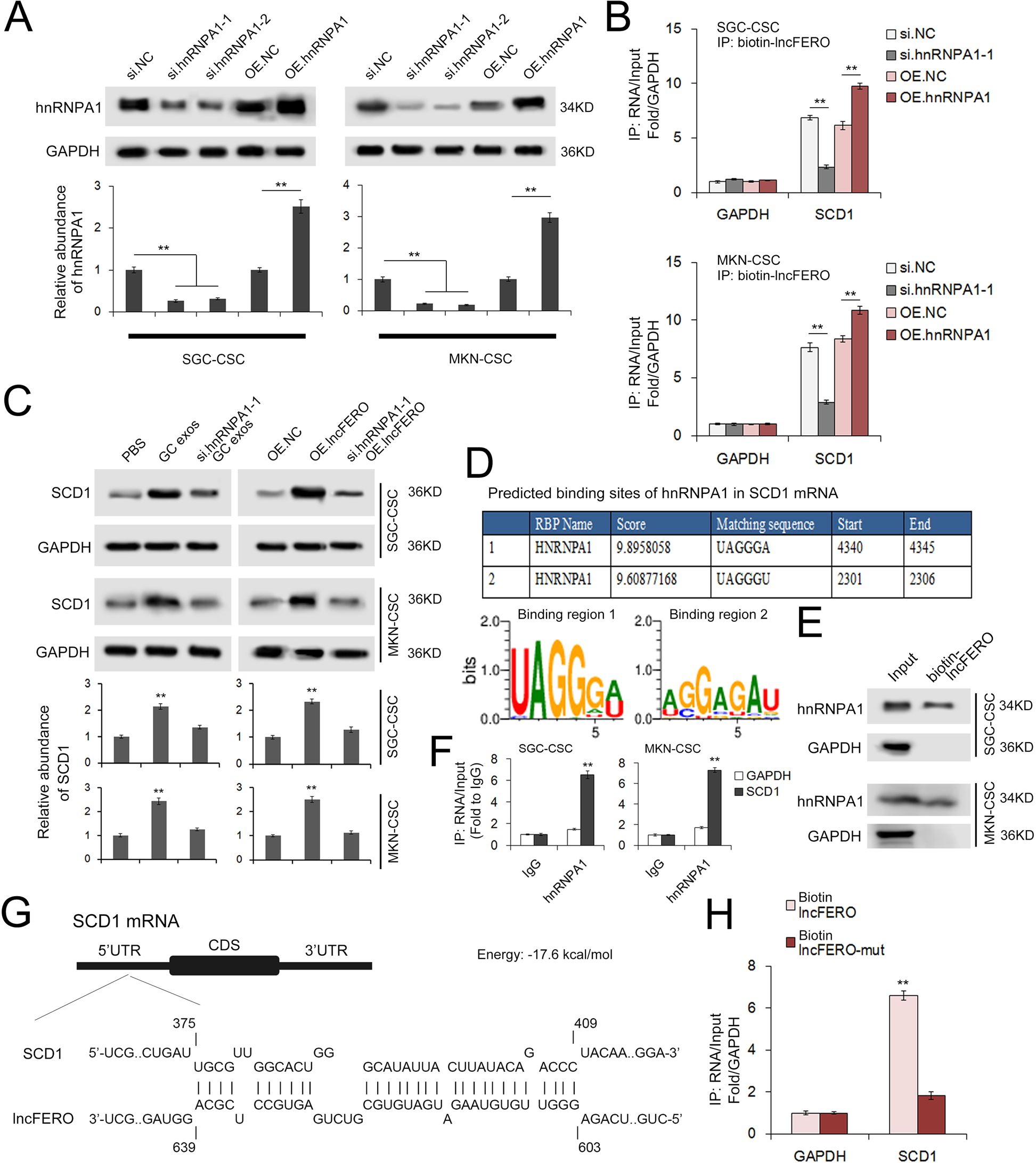
Fig. 6: LncFERO interacts with SCD1 mRNA and promotes SCD1 translation by recruiting hnRNPA1.

A hnRNPA1 in GCSCs was overexpressed or knocked down (n = 3). B hnRNPA1 stabilizes the interaction between lncFERO and SCD1 mRNA (n = 3). C GC exosomal lncFERO depends on hnRNPA1 to promote SCD1 expression in GCSCs (n = 3). D RBPDB analysis of the specific interaction between hnRNPA1 and SCD1. E Detection of hnRNPA1 protein in the samples derived from lncFERO pulldowns performed in GCSCs (n = 3). F RIP shows the direct interaction between SCD1 mRNA and hnRNPA1 in GCSCs (n = 3). G Predicted binding sites of lncFERO in the 5’UTR of SCD1 mRNA. H Capture of SCD1 mRNA by biotin-labeled lncFERO (n = 3). **p < 0.01.