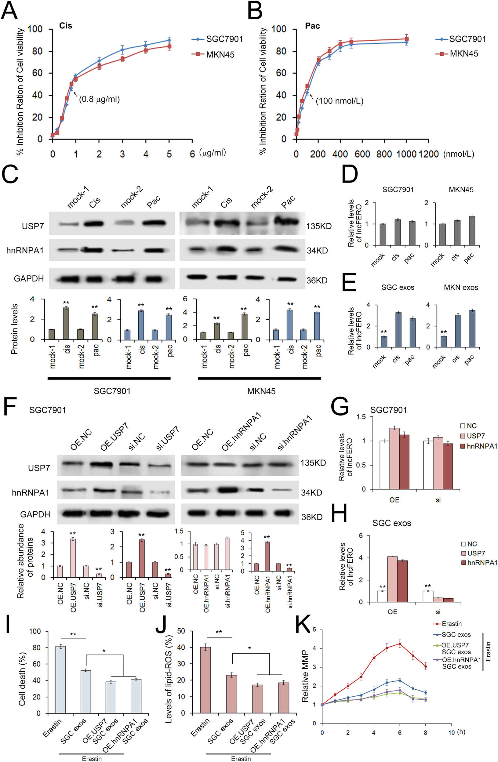
Fig. 7: Chemotoxicity promotes lncFERO secretion from GC cells via the USP7/hnRNPA1 axis.

A, B The effects of gradient doses of cisplatin (A) and paclitaxel (B) on the viability of SGC7901 and MKN45 cells (n = 3). C The expression of USP7 and hnRNPA1 in GC cells treated with sublethal doses of cisplatin (0.8 μg/mL) and paclitaxel (100 nmol/L) (n = 3). D Effects of cisplatin and paclitaxel on the expression of lncFERO in GC cells (n = 3). E Effects of cisplatin and paclitaxel on the secretion of lncFERO in GC exos (n = 3). F WB analysis of USP7 and hnRNPA1 in SGC7901 cells treated with corresponding overexpression plasmids or siRNAs (n = 3). G Effects of USP7 and hnRNPA1 on the expression of lncFERO in SGC7901 cells (n = 3). H Effects of USP7 and hnRNPA1 on the expression of lncFERO in SGC exos (n = 3). I–K Exosomes derived from SGC7901 cells overexpressing USP7 and hnRNPA1 suppressed erastin-induced cell death (I), lipid ROS production (J), and the MMP increase (K) in GCSCs (n = 3). *p < 0.05 and **p < 0.01.