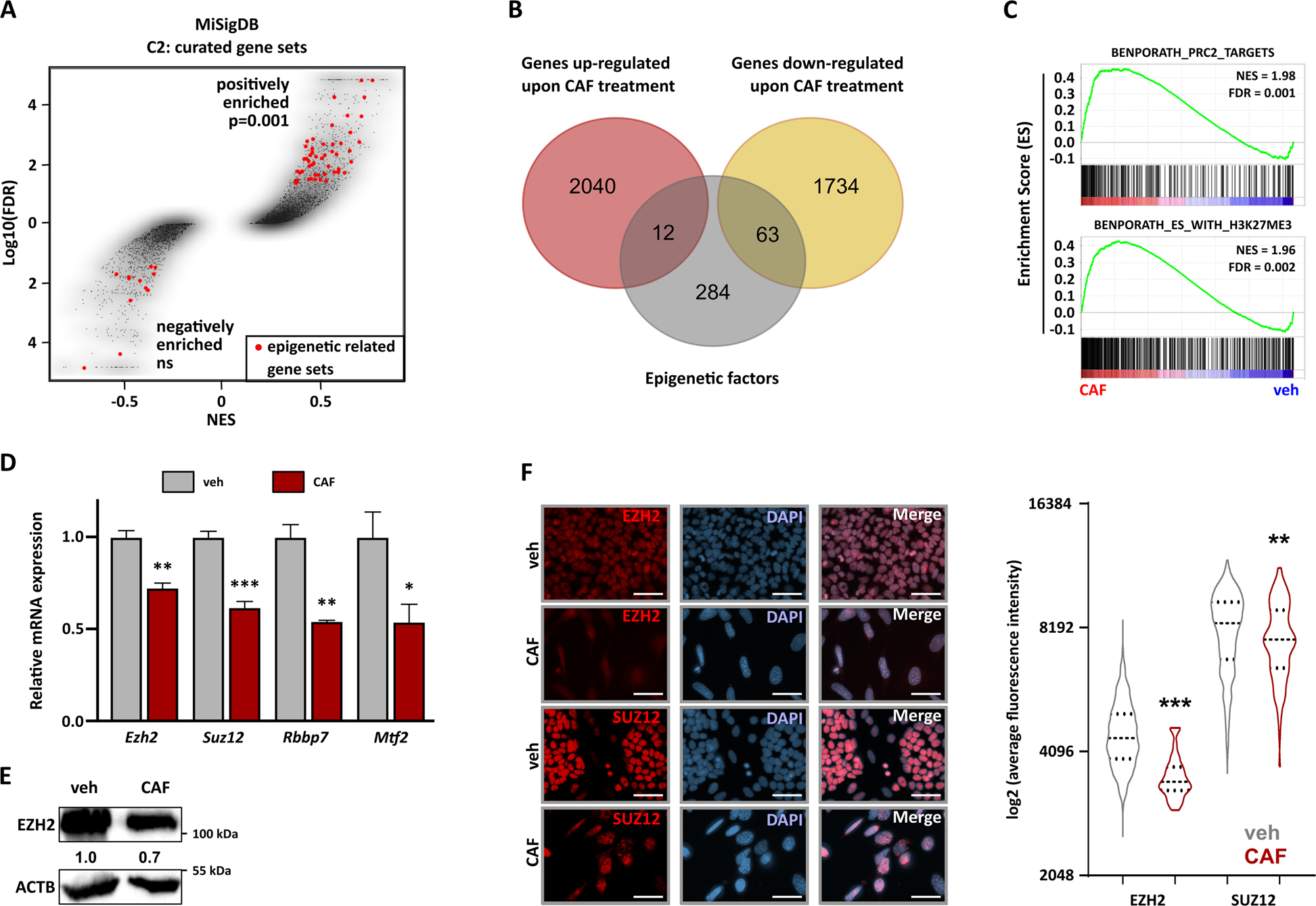
Fig. 2: WAP-T tumor cells surviving CAF treatment downregulate the expression of PRC2 core subunits.

A GSEA analysis results (MiSigDB C2: curated gene sets) plotted as an overview along with Normalized Enrichment Score (NES) and log10(FDR). The red dots represent significantly enriched epigenetic-related gene sets. A significant positive enrichment of gene signatures associated with epigenetic mechanisms perturbation was identified. B Identification of differentially regulated epigenetic factors: genes regulated in pG-2 cells upon survival to CAF treatment (|Log2(Fold Change)| > 0.7, p-adj < 0.05) were intersected with a list of known epigenetic factors. No significant enrichment of epigenetic factors was observed in the groups of up or down-regulated genes, as assessed by Fisher’s exact test. C Representative GSEA enrichment plots showing the enrichment of gene signatures typically repressed by PRC2 in CAF-treated pG-2 cells. D Validation of Ezh2, Suz12, Rbbp7, and Mtf2 expression changes via qRT-PCR. Data were calibrated on the control condition and normalized to the Rplp0 housekeeping gene expression. E Reduction of EZH2 protein levels upon CAF treatment assessed via western blot. F Immunofluorescence staining showing a reduction of EZH2 and SUZ12 levels upon CAF treatment of pG-2 cells (scale bars = 50 µm). A quantification of EZH2 and SUZ12 signals is provided in the right panel. Error bars: standard error of the mean (SEM). *p-val ≤ 0.05, **p-val ≤ 0.01, ***p-val ≤ 0.005. Statistical tests: Fisher exact test (A), Student’s t-test (D), Mann-Whitney test (F: violin plot). All experiments were performed in biological triplicates (n = 3).