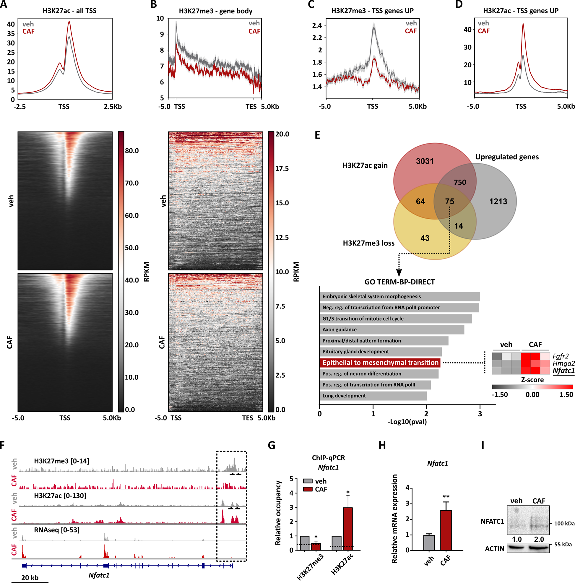
Fig. 4: Reduction of PRC2 activity during chemotherapy treatment allows activation of gene expression programs promoting tumor cell survival.

A Global changes of H3K27ac at TSSs (±2.5 kb) upon CAF-treatment, visualized in an aggregate plot and heatmaps. B Global changes of H3K27me3 in gene bodies (±5 kb) of genes significantly marked under basal growth conditions, visualized in an aggregate plot and heatmaps. C and D Aggregate plots showing changes of H3K27me3 (C) and H3K27ac (D) occupancy at TSSs (±5 kb) of genes upregulated (log2FC > 0.8, p-val < 0.05) upon 48 h CAF-treatment. E: Identification of up-regulated genes showing a simultaneous loss of H3K27me3 levels and gain of H3K27ac occupancy upon CAF-treatment (upper panel). This group of genes was statistically significantly enriched, as assessed by Chi-square test. The 75 gene set was then used for signature enrichment analyses. Interestingly, regulators of the EMT program were identified in the Gene Ontology (GO) databases (DAVID web tool, (link: https://david.ncifcrf.gov/). F H3K27me3 and H3K27ac ChIP-seq tracks, and mRNA-seq tracks showing specific occupancy changes upon CAF treatment at the Nfatc1 gene locus. The position of the primers used in the subsequent ChIP-qPCRs is provided by black arrows. G Validation of the epigenetic switch at the promoter region of Nfatc1 via ChIP-qPCR. The dashed line represents the background signal obtained with IgG control. H and I Changes of Nfatc1 expression upon CAF-treatment, as measured via qRT-PCR (H) and western blot (I). The densitometry values represent the normalized NFATc1/Actin signal. Error bars: Standard error of the mean (SEM). *p-val ≤ 0.05, **p-val ≤ 0.01, ***p-val ≤ 0.005. Student’s t-test: G, H All experiments were performed in at least biological triplicates (n = 3).