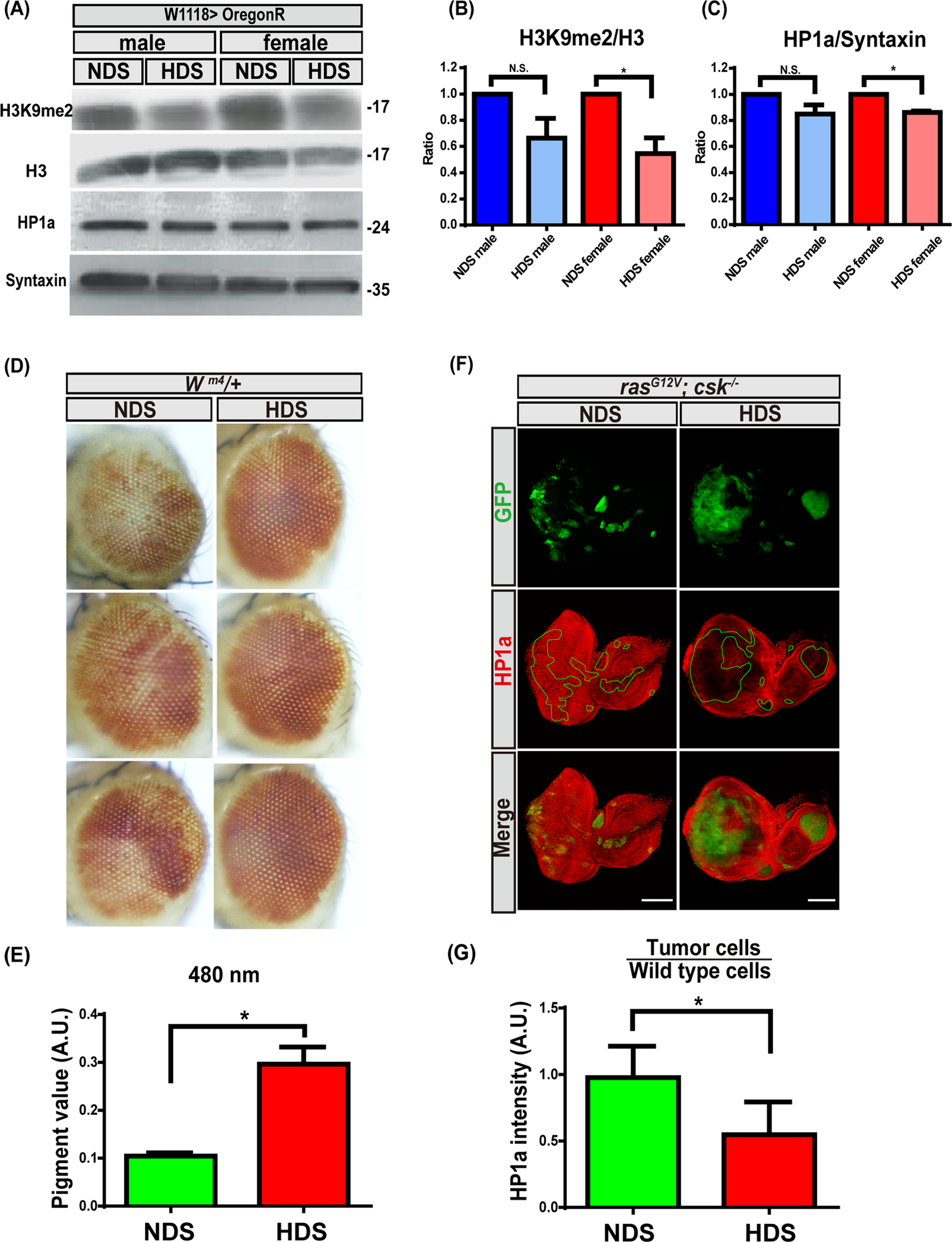
Fig. 2: HDS decreases heterochromatin formation.
From: HP1a-mediated heterochromatin formation inhibits high dietary sugar-induced tumor progression

A Western blots of protein from the heads of wild type adult flies fed NDS or HDS, using antibodies against H3K9me2, H3, HP1a, or Syntaxin (loading control). B, C Quantification of B H3K9me2 and C HP1a levels from western blots in A, normalized to H3 and Syntaxin, respectively. All results analyzed and presented reflect data from three independent experiments (n = 90). D Eyes from adult wm4 outcrossed wild-type w1118 flies fed NDS or HDS for assessment via the PEV assay. E Pigmentation data from the eyes pictured in D, after pigment was extracted and measured at 480 nm. All results analyzed and presented reflect data from three independent experiments (n = 30). F Third instar eye discs of rasG12V; csk−/− tumor-bearing flies fed NDS or HDS, with GFP-labeled tumor cells (green) and HP1a immunostaining (red). Scale bar: 100 μm. G Immunofluorescence intensity of HP1a in tumor cells from flies fed HDS compared to those of tumor cells from flies fed NDS. Staining intensity was normalized to that of non-tumor cells in each experimental condition. All results analyzed and presented reflect data from three independent experiments (n = 15). Results are shown as mean ± SD. Asterisk indicates statistically significant difference (*p < 0.05). GFP green fluorescent protein, HDS high dietary sugar, NDS normal dietary sugar, NS not significant.